一、投前对接

二、计划搭建
cc:直播投流一定要多搭建几条广告组
计划层级 | 设置 | 可选 | 备注 | 截图 |
推广系列 | 推广目标 | 店铺推广 |
| 
|
推广系列预算 | •不限 •日预算 •总预算 | 不限:可以在广告组层级通过预算设置来控制消耗上限 日预算:当广告组较多时,可以选择在campaign 层级设置/调整预算(推荐使用)「请根据自己的单场直播广告预算设置消耗上限」 总预算:推荐在campaign有强时间限制时选择 |
广告组 | 设置 | •广告组名称 | 推荐命名格式: •live+定向+场次时间,如 live+女+18+UK+1127晚 | 
|
店铺设置 | •店铺 •推广对象类型 •广告发布身份 | 选择好要投放的tiktok shop 推广对象类型:投放直播广告时,请注意选择直播带货 广告发布身份:选择好要进行直播的tiktok账号 | 
|
版位 | •版位类型 •用户评论 •视频下载 | 直播投流目前只支持TikTok版位 | 
|
定向 | •受众 *包含受众 *排除受众
•人群属性 * 地域 *性别 * 年龄 *语言 *家庭收入
•兴趣&行为 *兴趣 *行为-视频互动 *行为-创作者互动 *行为-话题互动
•设备 *系统版本 *设备机型 *网络情况 *运营商 *设备价格 | 受众:前期不选择,当广告账户跑出来模型,有一定得加购事件等,在提交给直客经理去开白,方可使用。
人群属性 *地域,选择具体的国家 *性别,可以根据过往消费人群画像设置 *年龄,推荐设置18+ *语言,不限 *家庭收入,不限
兴趣&行为 *兴趣 *行为-视频互动 *行为-创作者互动 *行为-话题互动 ⭕️推荐尝试不同的定向策略,但注意定向不要太窄,否则可能会导致cpm升高
设备 ⭕️建议不限 | 
|
预算&排期 | •预算 •排期 •分时段 | *建议按照对应直播间开启时间段,为计划设置排期 (如右侧截图),以提升直播期间预算使用率 ⭕️但这里一定要特别注意!账户时区和直播时区的差异!注意换算! | 
|
出价&优化 | •优化目标 *点击 *观众留存率 *商品点击 *开始下单 *完成支付
•竞价策略 *成本上限 *最低成本
•投放速度 *标准 *加速 | 优化目标 *点击目标,以优化进入直播间为主要目标,CTR更高,cpc更低,可以带去直播间更便宜的流量 *观众留存率目标,以优化直播间用户停留为主要目标,直播间用户停留时间更长,但成本相对较高 *商品点击,以优化进入直播间,并有更多商品点击行为为主 *开始下单,以优化进入直播间并有开始下单行为为目标 *支付完成,以优化进入直播间,并有支付完成行为为目标
竞价策略 *成本上限,按照bid设置,参与实时竞价 *最低成本,按照系统出价,参与实时竞价 ⭕️推荐「成本上限」,和「最低成本」计划数按 1:1设置
投放速度 *推荐标准,如果选择加速,可以选择1-2条广告组试试看 | 
|
广告 | 广告名称 | •广告名称 | 推荐命名格式: live+定向+场次时间,如 live+女+18+UK+1127晚 | 
|
广告设置 | •广告样式 *短视频 *直播间实时画面 | 广告样式 *如果有专门为直播准备短视频,可以设置短视频作为素材样式,如果无,推荐直播间实时画面(点击率更高) | 
|
创意详情 | 创意 •拉取关联企业号下的帖子 •展示直播间LIVE 视频 |
| 
|
监测 | pixel | •tiktok shop,数据闭环,这里不选,直接提交 |
|
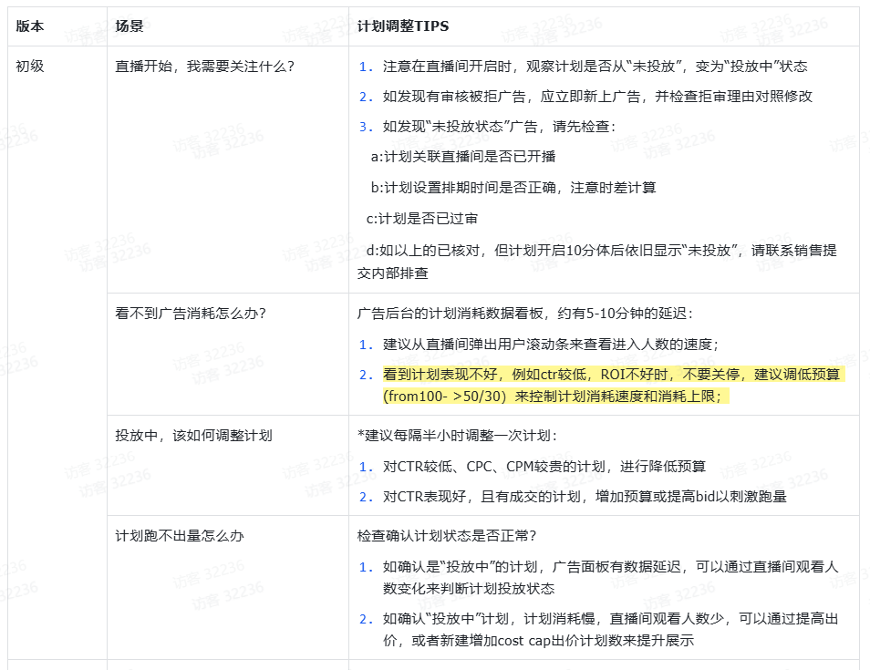
三、投中调整


四、投后复盘
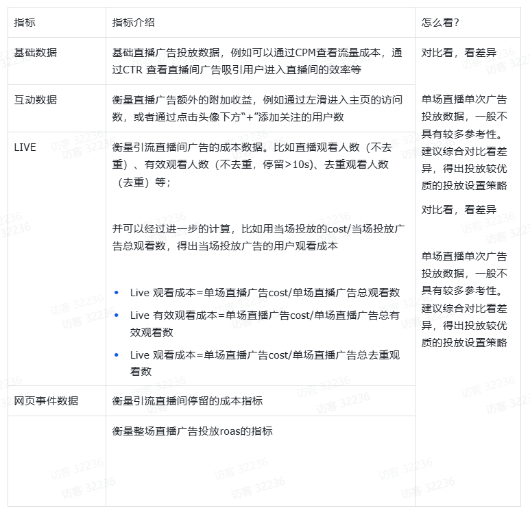
1、怎么看数据?


2、需要用哪些数据指标衡量投放效果?

五、LSA-参考资料
1.1.1日常投放



重点直播大促安排建议
基本设置 参考平时的投放设置即可,不用太复杂。
大促前3天预热
大促期间
大促结束后
提前预热、直播时加大投入、结束后继续跟进,抓住每个环节的机会!
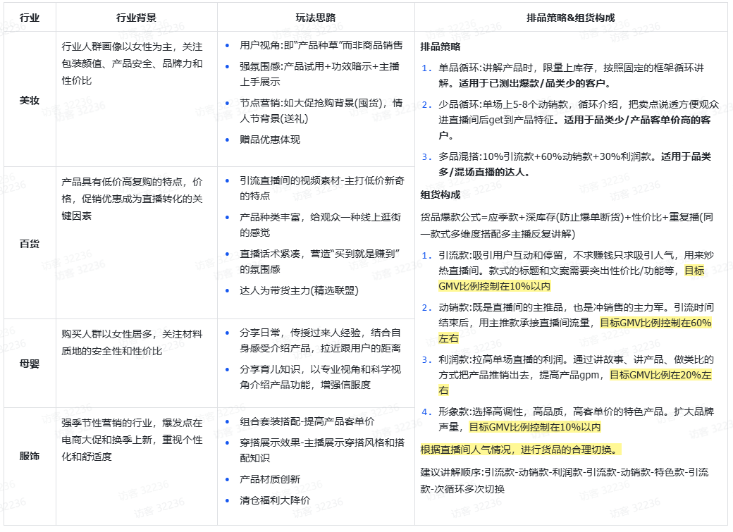
六、玩转直播间
3.搭建思路

4.直播大屏数据解读
关注哪些指标? 直播大屏中指标一共15个,合理区分数据的关注度,是解读数据的第一步


如何解读指标?分析重点指标并针对性优化,可以提高直播间质量
