泰国“封店”未平,越南税改炸圈:个人店必须转企业店?
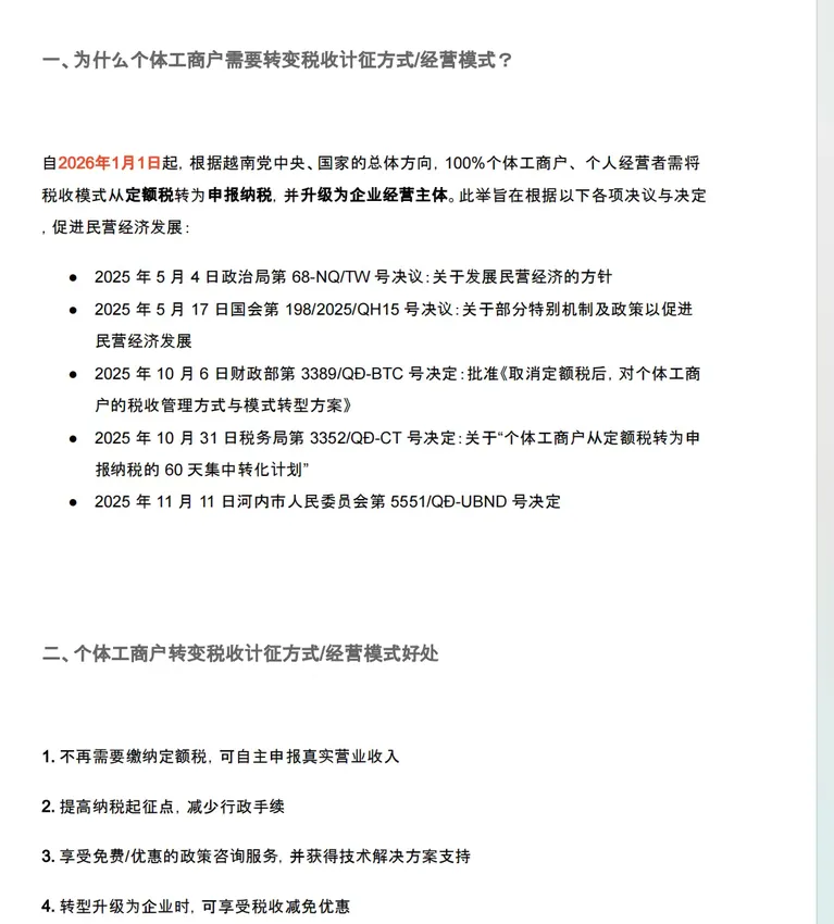
越南2026年1月1日迎来税改新规
传言个人店或将必须转为企业店?
泰国的“封店”风波未平,越南的“风雨”紧接着也来了......双重压力下,厘清政策核心、找准应对路径成了生存关键。

一波未平一波又起:越南税改新规下月生效
事情是这样的,有卖家收到消息,越南电商平台站点的个人店或将转成企业店。
卖家A:跟你们说个重磅消息!我听说2026年1月1日起,越南站点的个人店都得转成企业店了。
卖家D:真的假的?!你这消息哪儿来的啊,靠谱不?
卖家A:我这儿收到了两份官方相关文件,你们看看。




卖家B:我仔细瞅了瞅你发的文件,好像没明确说平台上的个人店必须强制转企业店吧?重点是税收从定额税改成申报纳税而已呀。
卖家C:就算按你说的,真要转店,平台总该提前发个正式通知吧?现在离明年1月1号没多少天了,注册公司、办各种手续都要时间,这哪儿来得及准备啊!
事实上,这波传闻背后,是越南政府对电商行业的全面合规收紧,绝非单一政策调整。
结合官方文件和从业者反馈来看,此次改革的核心依据的是一系列重磅决议:从 2025 年 5 月越南定调民营经济发展方向,到国会出台相关特殊机制,再到财政部、税务局后续推出的转型方案和集中转化计划,政策脉络清晰指向 "税制规范化"。
而除了税制,越南本月刚通过的新《电子商务法》也明确,2026 年 7 月 1 日起,直播带货要核验主播身份(外国主播也不例外)、商家需提交经营准入和商品质量证明,就连联盟营销都要服务商备案、24 小时删除违法链接。
再加上此前 "非现金支付才能抵扣进项税"" 在线商品需持质量认证入场 " 的要求,卖家面临的合规要求早已覆盖经营全链条。
据越南媒体报道,截至 2024 年底,越南全国约有 360 万户家庭和个人从事商业活动,其中 220 万户为稳定经营主体,2024 年这些主体贡献了约 26 万亿越南盾的财政收入,而 2025 年上半年这一数字已达 17 万亿越南盾。
为了让改革平稳落地,税务机关按 "年经营收入" 将卖家划分为三大组别,不同组别对应不同管理要求:
年营收≤2 亿越南盾的卖家,可免缴个人所得税且部分豁免增值税;
2 亿 - 3 亿越南盾 / 年的卖家,按规定税率季度或年度申报;
年营收>3 亿越南盾的卖家,需按月申报且官方建议升级为企业主体。
这里要特别澄清一个误传:此前有消息说第三组营收标准是 "30 亿越南盾",实际以政府文件 "3 亿越南盾" 为准,卖家别因误判规模影响合规。
以下是越南官方文件:




机翻结果,仅供参考

从社交媒体平台及卖家群的讨论中,卖家的问题主要集中在以下几点:
1:网传 “个人店强制转企业店” 是真的吗?
结合目前的情况是非强制,但高营收卖家建议转型从越南税务局文件来看,政策核心是 “税制从定额税转申报制”,而非 “强制个人店转企业店”。但有两个关键细节需注意:
年营收>3 亿越南盾的第三组卖家,若不转型为企业,需按月申报且无法享受企业专属税收减免(如分级企业所得税);
电商平台层面(如 Shopee)虽未强制,但已同步政策引导,Shopee 越南本土店通知 “卖家可选择‘申报纳税’或‘转型企业’”。
2:季节性销售卖家,如何判断年营收是否超 5 亿缴税阈值?

图源:reddit
累计超阈值再缴税,年底统一结算针对 “季度营收低、年底可能超 5 亿” 的季节性卖家(如节日礼品、夏季服饰类),越南税务咨询协会副秘书长黎氏缘海明确解释:
无需季度预缴:卖家按实际营收季度申报即可,若季度营收未累计超 5 亿越南盾,无需缴税;
年底结算补税:若全年营收最终超 5 亿,仅需对 “超出部分” 补缴税款,无需提前预缴后申请退税;
工具辅助:税务机关要求年营收超 10 亿的卖家使用 “带税务代码的收银机”,系统会自动记录收支与应缴税额,减少人工计算误差。
疑问 3:转型或申报需要准备哪些材料?时间够吗?
核心材料 3 类,税务机关提供 24 小时协助目前距离 2026 年 1 月 1 日仍有缓冲期,卖家可按 “3 步准备法” 推进:
基础材料:营业执照(若为个人店需准备身份证 / 护照)、近 12 个月营收流水(平台后台可导出);
申报工具:提前在 Zalo、Facebook 关注越南税务局官方账号,或登录 “eTax 电子税务平台” 熟悉申报流程;
咨询渠道:税务机关在办事处、公共服务平台提供线下指导,同时通过 Zalo 热线、TikTok 账号提供 24 小时在线咨询,语言障碍卖家可委托当地财税代理协助。
为降低卖家转型难度,越南税务机关推出多项协助措施:除线下咨询与线上 24 小时服务外,还联合相关部门制定税收政策解决方案,针对不同营收组别的卖家提供定制化指引;而电商平台作为政策落地的关键环节,也已同步明确执行细则。
以 Shopee 越南本土店为例:对非越南税务居民的跨境卖家,代扣 1% 增值税 + 0.5%-1% 个人所得税;本土企业卖家虽需自行申报;2026 年 1 月起,所有在售商品需在页面显著位置标注 "税收等级"(如 "年营收≤2 亿越南盾"),未标注者将面临下架风险,此举旨在配合税务机关核查营收规模。
同时,自2026年1月1日起,根据越南党和国家相关政策,所有企业户及从事经营活动的个人(即“企业家庭”)将全面从现行的统一税制转为收入申报制,或选择转型为企业。

此外,有从业者透露,此前其与某主流电商平台人员沟通越南本土店的政策内容时,对方同步了相关政策内容。
该从业者推测,若相关调整是越南政府层面的统一要求,各电商平台应该都会受到波及,但目前具体执行细节尚未明确。
出于对政策落地细节的担忧,这位从业者已计划近期前往越南,与当地同行实地了解本土店政策的实际推进现状。
从长远来看,越南税改并非 "成本负担",而是市场规范化的必经之路。对深耕越南的卖家而言,当下厘清政策核心、提前完成合规准备,不仅是规避风险的必要动作,更是抢占未来市场份额的关键前提。


越南2026年1月1日迎来税改新规
传言个人店或将必须转为企业店?
泰国的“封店”风波未平,越南的“风雨”紧接着也来了......双重压力下,厘清政策核心、找准应对路径成了生存关键。

一波未平一波又起:越南税改新规下月生效
事情是这样的,有卖家收到消息,越南电商平台站点的个人店或将转成企业店。
卖家A:跟你们说个重磅消息!我听说2026年1月1日起,越南站点的个人店都得转成企业店了。
卖家D:真的假的?!你这消息哪儿来的啊,靠谱不?
卖家A:我这儿收到了两份官方相关文件,你们看看。




卖家B:我仔细瞅了瞅你发的文件,好像没明确说平台上的个人店必须强制转企业店吧?重点是税收从定额税改成申报纳税而已呀。
卖家C:就算按你说的,真要转店,平台总该提前发个正式通知吧?现在离明年1月1号没多少天了,注册公司、办各种手续都要时间,这哪儿来得及准备啊!
事实上,这波传闻背后,是越南政府对电商行业的全面合规收紧,绝非单一政策调整。
结合官方文件和从业者反馈来看,此次改革的核心依据的是一系列重磅决议:从 2025 年 5 月越南定调民营经济发展方向,到国会出台相关特殊机制,再到财政部、税务局后续推出的转型方案和集中转化计划,政策脉络清晰指向 "税制规范化"。
而除了税制,越南本月刚通过的新《电子商务法》也明确,2026 年 7 月 1 日起,直播带货要核验主播身份(外国主播也不例外)、商家需提交经营准入和商品质量证明,就连联盟营销都要服务商备案、24 小时删除违法链接。
再加上此前 "非现金支付才能抵扣进项税"" 在线商品需持质量认证入场 " 的要求,卖家面临的合规要求早已覆盖经营全链条。
据越南媒体报道,截至 2024 年底,越南全国约有 360 万户家庭和个人从事商业活动,其中 220 万户为稳定经营主体,2024 年这些主体贡献了约 26 万亿越南盾的财政收入,而 2025 年上半年这一数字已达 17 万亿越南盾。
为了让改革平稳落地,税务机关按 "年经营收入" 将卖家划分为三大组别,不同组别对应不同管理要求:
年营收≤2 亿越南盾的卖家,可免缴个人所得税且部分豁免增值税;
2 亿 - 3 亿越南盾 / 年的卖家,按规定税率季度或年度申报;
年营收>3 亿越南盾的卖家,需按月申报且官方建议升级为企业主体。
这里要特别澄清一个误传:此前有消息说第三组营收标准是 "30 亿越南盾",实际以政府文件 "3 亿越南盾" 为准,卖家别因误判规模影响合规。
以下是越南官方文件:




机翻结果,仅供参考

从社交媒体平台及卖家群的讨论中,卖家的问题主要集中在以下几点:
1:网传 “个人店强制转企业店” 是真的吗?
结合目前的情况是非强制,但高营收卖家建议转型从越南税务局文件来看,政策核心是 “税制从定额税转申报制”,而非 “强制个人店转企业店”。但有两个关键细节需注意:
年营收>3 亿越南盾的第三组卖家,若不转型为企业,需按月申报且无法享受企业专属税收减免(如分级企业所得税);
电商平台层面(如 Shopee)虽未强制,但已同步政策引导,Shopee 越南本土店通知 “卖家可选择‘申报纳税’或‘转型企业’”。
2:季节性销售卖家,如何判断年营收是否超 5 亿缴税阈值?

图源:reddit
累计超阈值再缴税,年底统一结算针对 “季度营收低、年底可能超 5 亿” 的季节性卖家(如节日礼品、夏季服饰类),越南税务咨询协会副秘书长黎氏缘海明确解释:
无需季度预缴:卖家按实际营收季度申报即可,若季度营收未累计超 5 亿越南盾,无需缴税;
年底结算补税:若全年营收最终超 5 亿,仅需对 “超出部分” 补缴税款,无需提前预缴后申请退税;
工具辅助:税务机关要求年营收超 10 亿的卖家使用 “带税务代码的收银机”,系统会自动记录收支与应缴税额,减少人工计算误差。
疑问 3:转型或申报需要准备哪些材料?时间够吗?
核心材料 3 类,税务机关提供 24 小时协助目前距离 2026 年 1 月 1 日仍有缓冲期,卖家可按 “3 步准备法” 推进:
基础材料:营业执照(若为个人店需准备身份证 / 护照)、近 12 个月营收流水(平台后台可导出);
申报工具:提前在 Zalo、Facebook 关注越南税务局官方账号,或登录 “eTax 电子税务平台” 熟悉申报流程;
咨询渠道:税务机关在办事处、公共服务平台提供线下指导,同时通过 Zalo 热线、TikTok 账号提供 24 小时在线咨询,语言障碍卖家可委托当地财税代理协助。
为降低卖家转型难度,越南税务机关推出多项协助措施:除线下咨询与线上 24 小时服务外,还联合相关部门制定税收政策解决方案,针对不同营收组别的卖家提供定制化指引;而电商平台作为政策落地的关键环节,也已同步明确执行细则。
以 Shopee 越南本土店为例:对非越南税务居民的跨境卖家,代扣 1% 增值税 + 0.5%-1% 个人所得税;本土企业卖家虽需自行申报;2026 年 1 月起,所有在售商品需在页面显著位置标注 "税收等级"(如 "年营收≤2 亿越南盾"),未标注者将面临下架风险,此举旨在配合税务机关核查营收规模。
同时,自2026年1月1日起,根据越南党和国家相关政策,所有企业户及从事经营活动的个人(即“企业家庭”)将全面从现行的统一税制转为收入申报制,或选择转型为企业。

此外,有从业者透露,此前其与某主流电商平台人员沟通越南本土店的政策内容时,对方同步了相关政策内容。
该从业者推测,若相关调整是越南政府层面的统一要求,各电商平台应该都会受到波及,但目前具体执行细节尚未明确。
出于对政策落地细节的担忧,这位从业者已计划近期前往越南,与当地同行实地了解本土店政策的实际推进现状。
从长远来看,越南税改并非 "成本负担",而是市场规范化的必经之路。对深耕越南的卖家而言,当下厘清政策核心、提前完成合规准备,不仅是规避风险的必要动作,更是抢占未来市场份额的关键前提。







其他
04-16 周四







