突发!南沙港爆舱限制办单!大批东南亚订单或延误
广州南沙港开启分时段限制办单;
卖家如何应对时效延误与成本高升的双重压力;
近日,广州南沙港发布公告:自2025年10月30日0时起限制办单业务。一时间,出口办单预约爆满,卖家对遥遥无期的订单交付日忧心忡忡。

图源:网络
而造成这一局面的正是近来跨境圈热议的广州南沙港撞船事故。据广州海事部门消息,10 月 25 日晚,万海航运旗下一艘新加坡注册的大型集装箱船“WAN HAI A17” 轮(“曦春轮”),在华南珠江口水域与一艘失去动力的 13,582 吨载重散货船发生严重相撞!

图源:船视宝Express
由于吨位差距巨大,事故直接导致散货船沉没,船上 15 名人员全部落水,其中 13 人被救起,目前仍有 2 人失联。

图源:广州海事
事故发生后,广州海事局紧急发布“粤航警375/25”,划定沉船危险区域进行水上交通管制,并实施南沙、黄埔、虎门等主港的临时封航。

图源:广东海事局
虽说10月27日立即开通了临时航道,南沙港船舶恢复正常通行,但临时航道毕竟运力有限。随着事件影响沿着海运链路传导至上下游环节,涉及海运时效、舱位协调、订单交付等环节的一系列连锁挑战正迎面而来。

南沙港口大拥堵,运价飙升
⚠️ 事故船货柜安全仍是未知
事发后,首当其冲的便是事故船舶。
万海航运船期资料显示,“曦春轮”最大装载能力可达 13,100 标准箱,船舶原定在挂靠南沙港之后前往蛇口后,再出发往新加坡、杰贝阿里(JEBEL ALI)与达曼港(Ad Dammam)。

图源:Marine Traffic
而根据万海航运发布的事故声明,目前船只停靠南沙港,计划卸完货柜后准备进厂检修。大船期资料还显示,“WAN HAI A17” 轮(“曦春轮”)上共舱的船公司可能还包括太平船务(PIL),显然,配载此航次的货主不在少数。
货物安全、交付时效也成了当前货代与货主最关切的核心焦点。

图源:小红书
并且由于沉船货物的清理工作仍在进行,具体完成时间也没有官方定论,主航道短期内无法恢复正常通行;而临时开放的航道根本无法承载原有数量的船舶。多重因素叠加下,目前南沙港码头以及其他挂靠货船都被卷入时效延误的漩涡。
⚠️ 码头重柜爆舱,装卸时效迟滞
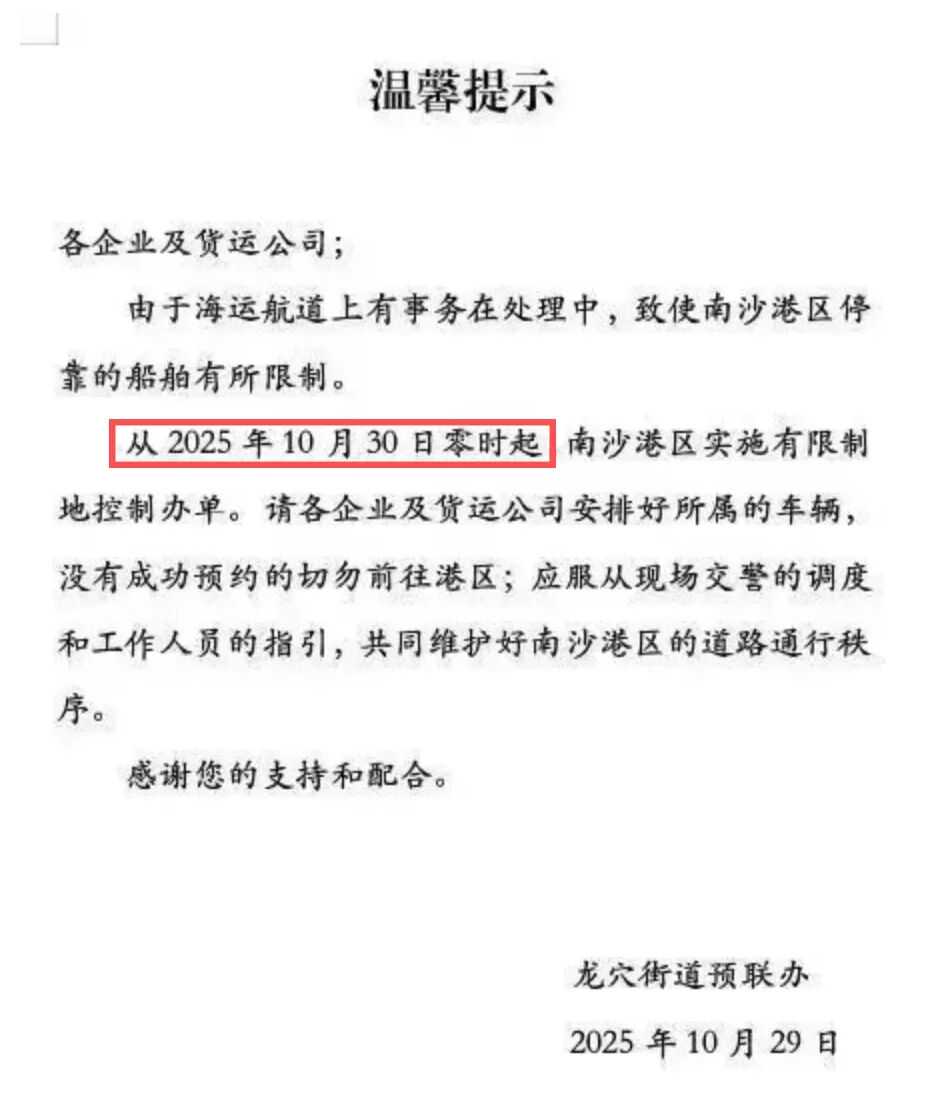
海上交通阻滞,码头重柜无法及时疏运,不仅空间紧张,提箱与还箱业务也会进一步受限。于是,广州南沙海港集装箱码头有限公司做出应对,自2025年10月30日0时起,南沙港开始限制出口重箱办单业务,每个时段办单量满即停止该时段服务。
南沙二期
每日分9:00、14:00两个时段开放办单
南沙三期
每日分9:00、12:00、15:00三个时段开放办单
同时,考虑到限制办单期间,可能会有大量的运输车辆在港口周边等待,导致交通拥堵,南沙港区所在的龙穴街道预联办也对进出的货运车辆做出提醒,非预约不入港。
两则通知一出,进出港的手续办理受限,便意味着船舶停靠、装卸货等作业流程很可能出现延误,进而导致整体物流运输效率下降,货物交付时间延长。
社交媒体上,有不少使用集运的海外用户反映,包裹的物流信息中提示“需等待交通管制解除后才能确定开船时间”,到货时间变得无法预估。

图源:小红书
此外,由于限时段开放办单,南沙港码头周边拖车等待装卸货的时间大幅延长,部分拖车甚至需排队数小时才能完成单次运输,运力减需求增,拖车费大概率将出现上涨。月前的台风 “桦加沙” 就导致华南各大码头交通瘫痪,当时原本几百至一千元的拖车费直接暴涨了五六倍!

图源:小红书
⚠️ 大船被迫跳港,货代或遭批量退柜
焦头烂额的还有惨遭退柜的货代。
有货代收到消息,受撞船事故影响,目前南沙港暂时仅允许吃水10米深以下的大船通行。
要知道,南沙港作为珠三角核心国际航运枢纽,远洋大船的装卸与中转业务量极大。若原挂靠该港的大型集装箱货船无法通行,便只能被迫改港至蛇口或盐田,而引发二次转运需求后,运费上涨已是可以预见的必然趋势。
如此一来,货主不仅要承担货物延误带来的订单违约风险,还得额外支付堆存、转港等成本。“损了夫人又折兵” ,货主自然不愿为这部分损失买单,退柜也就成为其减少损失、规避风险的直接选择。

图源:小红书
码头爆舱、缺柜,货船频繁跳港,带动拖车费、海运价同步上涨。如果这一趋势延续,成本上涨的影响很快会突破物流环节,向整个外贸链条渗透。更关键的是,当前多个大促节点临近,国际物流本就处于 “抢舱位、赶交期” 的旺季,已有业内人士推测,这种成本与时效的双重波动,大概率会传导至周边核心港口,引发区域航运网络的连锁反应。
而对跨境企业而言,货物若因上述问题无法及时出运或交付,不仅会影响订单履约与客户信任,更会进一步压缩中小跨境卖家的盈利空间,极端情况下还可能触发贸易纠纷与违约赔偿,风险层层叠加。

那么,面临类似时效延误与成本飙升的贸易交困,身为卖家能怎么做呢?
①拉长订舱周期
提前向货代询价订舱,尤其大促备货订单需预留相对平时更充足时间。东南亚航线虽航程短,但受港口拥堵影响,舱位波动仍较频繁,因此做好充足准备,能有效避免被动承担延误风险。
②绑定优质货代长期合作
与资质齐全,经验、口碑靠谱的优质货代达成长期合作,以稳定出货量换取优先舱位保障,还能规避现货市场的临时涨价。
③动态调整定价摊薄成本
将上涨的成本费用逐项精确核算,更新产品成本模型。针对高毛利产品,适度吸收部分成本;对低毛利产品,可推出 “满额包运费”、“多件享折扣” 等组合方案,平衡成本压力与客户接受度。
④及时向客户预警,避免纠纷
及时通过商品详情页、客服话术主动提示 “受港口拥堵影响,时效可能延误 3-7 天”等类似信息;对已下单客户,同步物流异常原因及新的预计交付时间,附上港口通知截图或可增强可信度。
⑤紧盯官方资讯,规避市场 “割韭菜” 风险
关注核心港口官方渠道的运营通知,以便获取一手航道通行、办单规则信息;还可以通过参考权威行业平台对比实时运价,避免被货代虚报高价,或是加入同行交流群,共享货代口碑、异常处理经验,以防有不法服务商借机钻空子,用哄抬运价、承诺不实服务等方式 “割韭菜”!


广州南沙港开启分时段限制办单;
卖家如何应对时效延误与成本高升的双重压力;
近日,广州南沙港发布公告:自2025年10月30日0时起限制办单业务。一时间,出口办单预约爆满,卖家对遥遥无期的订单交付日忧心忡忡。

图源:网络
而造成这一局面的正是近来跨境圈热议的广州南沙港撞船事故。据广州海事部门消息,10 月 25 日晚,万海航运旗下一艘新加坡注册的大型集装箱船“WAN HAI A17” 轮(“曦春轮”),在华南珠江口水域与一艘失去动力的 13,582 吨载重散货船发生严重相撞!

图源:船视宝Express
由于吨位差距巨大,事故直接导致散货船沉没,船上 15 名人员全部落水,其中 13 人被救起,目前仍有 2 人失联。

图源:广州海事
事故发生后,广州海事局紧急发布“粤航警375/25”,划定沉船危险区域进行水上交通管制,并实施南沙、黄埔、虎门等主港的临时封航。

图源:广东海事局
虽说10月27日立即开通了临时航道,南沙港船舶恢复正常通行,但临时航道毕竟运力有限。随着事件影响沿着海运链路传导至上下游环节,涉及海运时效、舱位协调、订单交付等环节的一系列连锁挑战正迎面而来。

南沙港口大拥堵,运价飙升
⚠️ 事故船货柜安全仍是未知
事发后,首当其冲的便是事故船舶。
万海航运船期资料显示,“曦春轮”最大装载能力可达 13,100 标准箱,船舶原定在挂靠南沙港之后前往蛇口后,再出发往新加坡、杰贝阿里(JEBEL ALI)与达曼港(Ad Dammam)。

图源:Marine Traffic
而根据万海航运发布的事故声明,目前船只停靠南沙港,计划卸完货柜后准备进厂检修。大船期资料还显示,“WAN HAI A17” 轮(“曦春轮”)上共舱的船公司可能还包括太平船务(PIL),显然,配载此航次的货主不在少数。
货物安全、交付时效也成了当前货代与货主最关切的核心焦点。

图源:小红书
并且由于沉船货物的清理工作仍在进行,具体完成时间也没有官方定论,主航道短期内无法恢复正常通行;而临时开放的航道根本无法承载原有数量的船舶。多重因素叠加下,目前南沙港码头以及其他挂靠货船都被卷入时效延误的漩涡。
⚠️ 码头重柜爆舱,装卸时效迟滞
海上交通阻滞,码头重柜无法及时疏运,不仅空间紧张,提箱与还箱业务也会进一步受限。于是,广州南沙海港集装箱码头有限公司做出应对,自2025年10月30日0时起,南沙港开始限制出口重箱办单业务,每个时段办单量满即停止该时段服务。
南沙二期
每日分9:00、14:00两个时段开放办单
南沙三期
每日分9:00、12:00、15:00三个时段开放办单
同时,考虑到限制办单期间,可能会有大量的运输车辆在港口周边等待,导致交通拥堵,南沙港区所在的龙穴街道预联办也对进出的货运车辆做出提醒,非预约不入港。
两则通知一出,进出港的手续办理受限,便意味着船舶停靠、装卸货等作业流程很可能出现延误,进而导致整体物流运输效率下降,货物交付时间延长。
社交媒体上,有不少使用集运的海外用户反映,包裹的物流信息中提示“需等待交通管制解除后才能确定开船时间”,到货时间变得无法预估。

图源:小红书
此外,由于限时段开放办单,南沙港码头周边拖车等待装卸货的时间大幅延长,部分拖车甚至需排队数小时才能完成单次运输,运力减需求增,拖车费大概率将出现上涨。月前的台风 “桦加沙” 就导致华南各大码头交通瘫痪,当时原本几百至一千元的拖车费直接暴涨了五六倍!

图源:小红书
⚠️ 大船被迫跳港,货代或遭批量退柜
焦头烂额的还有惨遭退柜的货代。
有货代收到消息,受撞船事故影响,目前南沙港暂时仅允许吃水10米深以下的大船通行。
要知道,南沙港作为珠三角核心国际航运枢纽,远洋大船的装卸与中转业务量极大。若原挂靠该港的大型集装箱货船无法通行,便只能被迫改港至蛇口或盐田,而引发二次转运需求后,运费上涨已是可以预见的必然趋势。
如此一来,货主不仅要承担货物延误带来的订单违约风险,还得额外支付堆存、转港等成本。“损了夫人又折兵” ,货主自然不愿为这部分损失买单,退柜也就成为其减少损失、规避风险的直接选择。

图源:小红书
码头爆舱、缺柜,货船频繁跳港,带动拖车费、海运价同步上涨。如果这一趋势延续,成本上涨的影响很快会突破物流环节,向整个外贸链条渗透。更关键的是,当前多个大促节点临近,国际物流本就处于 “抢舱位、赶交期” 的旺季,已有业内人士推测,这种成本与时效的双重波动,大概率会传导至周边核心港口,引发区域航运网络的连锁反应。
而对跨境企业而言,货物若因上述问题无法及时出运或交付,不仅会影响订单履约与客户信任,更会进一步压缩中小跨境卖家的盈利空间,极端情况下还可能触发贸易纠纷与违约赔偿,风险层层叠加。

那么,面临类似时效延误与成本飙升的贸易交困,身为卖家能怎么做呢?
①拉长订舱周期
提前向货代询价订舱,尤其大促备货订单需预留相对平时更充足时间。东南亚航线虽航程短,但受港口拥堵影响,舱位波动仍较频繁,因此做好充足准备,能有效避免被动承担延误风险。
②绑定优质货代长期合作
与资质齐全,经验、口碑靠谱的优质货代达成长期合作,以稳定出货量换取优先舱位保障,还能规避现货市场的临时涨价。
③动态调整定价摊薄成本
将上涨的成本费用逐项精确核算,更新产品成本模型。针对高毛利产品,适度吸收部分成本;对低毛利产品,可推出 “满额包运费”、“多件享折扣” 等组合方案,平衡成本压力与客户接受度。
④及时向客户预警,避免纠纷
及时通过商品详情页、客服话术主动提示 “受港口拥堵影响,时效可能延误 3-7 天”等类似信息;对已下单客户,同步物流异常原因及新的预计交付时间,附上港口通知截图或可增强可信度。
⑤紧盯官方资讯,规避市场 “割韭菜” 风险
关注核心港口官方渠道的运营通知,以便获取一手航道通行、办单规则信息;还可以通过参考权威行业平台对比实时运价,避免被货代虚报高价,或是加入同行交流群,共享货代口碑、异常处理经验,以防有不法服务商借机钻空子,用哄抬运价、承诺不实服务等方式 “割韭菜”!







深圳
01-15 周四







