中东卖家:在爆单前先爆炸了
“战火按下了暂停键”
两个月前,我们仍在满怀憧憬地探究中东是否将成为中国企业出海的下一片“黄金热土”,探讨沙特的“2030 愿景”,与阿联酋的贸易枢纽地位将如何承载无数商业梦想。
然而,地缘政治的剧本从不按常理出牌。
两个月后的今天,枪炮声在波斯湾沿岸回响,霍尔木兹海峡上空盘旋的战机阴影,让这片原本熙熙攘攘的商贸通道骤然冷却。
从热望到观望,从蓝图到应急预案,这场突如其来的局势进击,迫使卖家必须冷静下来,重新审视这条机遇与风险并存的出海之路。
1
突如其来的断裂与失序
2026 年 2 月 28 日,成为中东跨境贸易的一个分水岭。美国和以色列对伊朗发起联合军事行动,伊朗的还击迅速将战火延烧至整个波斯湾。这片承载着全球近三分之一海运石油贸易的敏感水域,瞬间被推向风暴眼。
海上通道率先停摆。霍尔木兹海峡,这处被誉为“石油阀门”的海上咽喉,在 2 月 28 日被实质性关闭。
3 月 3 日,因周边海域安全局势急剧恶化,全球主要班轮公司已紧急采取应对措施:多家船司宣布暂停往返波斯湾的新增订舱,指示已在或正驶向该区域的船舶前往安全水域避风。
达飞、马士基等巨头已暂停船舶通过霍尔木兹海峡及苏伊士运河,相关航线被迫改道绕行好望角。迪拜杰贝阿里港,作为全球最繁忙的集装箱港口之一,自 3 月 1 日宣布暂停运营后,至今仍未完全恢复。
无数满载“中国制造”的集装箱船漂泊在印度洋上,进退维谷。

图源:法新社
空中动脉随之切断。随着多国领空关闭,快递物流遭遇全面冲击。全球四大快递巨头 UPS、DHL、联邦快递(FedEx)及中东本土标杆 Aramex,相继发布紧急通告,宣布暂停相关航线与收派件服务。
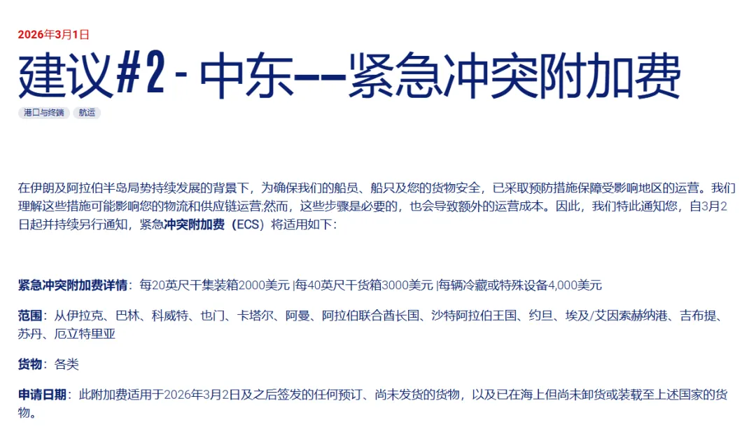
成本压力迅速传导至货主端。各大船公司掀起附加费上调潮。达飞轮船宣布收取紧急冲突附加费(ECS),覆盖伊拉克、阿联酋、沙特等十余国,标准为 20 尺柜2000美元、40 尺柜 3000 美元,冷藏箱高达 4000 美元,自 3 月 2 日起生效。

图源:CAM CGM
赫伯罗特紧随其后,对往返波斯湾的货物征收 1500 美元/TEU 的战争风险附加费。
马士基、地中海航运也纷纷跟进,推出名目繁多的应急附加费和运价调整。对于原本利润微薄的外贸订单而言,仅附加费一项就可能吞噬全部毛利。
这场风暴最终刮到了跨境电商的命门。当地时间 3 月 2 日,亚马逊 AWS 位于中东的三座数据中心遭无人机袭击。
对跨境卖家而言,后台无法登录、客服系统瘫痪、库存数据丢失,所有依赖 AWS 建站的独立站运营一夜归零。

图源:Reuters
亚马逊于 3 月 3 日关闭了位于阿联酋阿布扎比的核心配送中心,并暂停整个区域的送货服务。这是亚马逊进入中东市场多年来首次大规模应急停摆,直接导致约 30 万家第三方卖家面临发货延误和订单取消风险。
截至目前,亚马逊尚未给出恢复时间表。
霍尔木兹海峡的封锁,波斯湾上空的禁飞,再加上核心枢纽的停摆,不仅切断了一条物理通道,更在出海人心中划开了一道关于不确定性风险的深刻伤口。
2
搁浅在霍尔木兹海峡的春天
如果说物流停摆是看得见的伤口,那么时间节点的错失,则是更深的隐痛。
3月初,正值伊斯兰斋月即将结束、开斋节购物季到来之时,本是卖家们期待的丰收时刻。
按照正常节奏,卖家在一月份备的货,现在正应从港口或机场清关出来,送入前置仓,备战节日高峰,但局势突变让一切停滞。

图源:中国青年网
据 21 世纪经济报道,做跨境电商的李浩阳心急如焚,他的货物全部积压在仓里发不出去。更棘手的是,一批运往伊拉克的货还在海上漂着,客户却已失联。
虽然卖家罗先生在沙特和阿联酋的仓库虽有一个多月库存,每天仍在出单,但目前派送范围受限,时效难以保证,尾程派送“肯定受影响”。
在这场风暴中,近年来大举布局中东的中国头部企业,成为市场关注的焦点。
美团旗下 Keeta 于 3 月 2 日回应:安全是首要考虑,已与中东相关部门保持密切联系,必要时将暂停或限制特定区域服务。目前 Keeta 沙特业务仍在正常运转,但已启动应急机制。

图源:第一财经日报
晶科能源、晶澳科技均表示,目前中东业务项目推进暂未受实质影响,经营情况正常。
相比之下,中小卖家面临的是更为现实的生存抉择。根据21世纪经济报道、潮新闻、央视财经等多家媒体的采访发现,当前卖家大致呈现三种应对姿态:
第一种:暂缓发货,观望等待。多位义乌商户表示,已暂停向中东发货,尤其是伊拉克、伊朗等高风险地区。
义乌派思特贸易有限公司负责人龚娟君和伊朗市场打了多年交道,她向潮新闻记者坦言,如今战火爆发,首都德黑兰的客户们虽然还能勉强联系,但网络中断、物流停摆,新订单彻底停了。
第二种:调整市场,分散风险。良简国际贸易有限公司的合伙人 Kay 向 21 世纪经济报道表示,公司正灵活地将短期业务重心向欧美市场倾斜,但这不代表放弃中东。他坦言,中东客户付款痛快、需求量大,只要局势稍有缓和,生意还会继续做。
第三种:坚守阵地,精打细算。 一些深耕中东多年的卖家选择按兵不动,但更加谨慎地控制库存和现金流。有在迪拜经营多年的华商表示,虽然本地仓还能维持发货,但派送时效已明显下降,已提前通知客户做好延迟收货的准备。
3
为何中东仍是无法忽视的淘金地?
如果说此刻的硝烟遮蔽了视线,那么我们需要拨开迷雾,回溯到两个月前,甚至更久远的 2025 年,去理解为何中东会被称作中国企业出海的“下一片热土”。
2025 年,虽然中东在出海赛道的声量相比前两年的喧嚣有所回落,但这恰恰标志着市场从“蜂拥而上”进入了“精耕细作”的静默增长期。
中东市场正在为中国企业提供实实在在的回报。普华永道2025年的调研数据显示,近九成受访中资企业计划进入或继续深耕中东市场,其中 44% 已制定详细商业计划,这一比例较 2022 年提高了 7 个百分点。
40% 的受访企业实现盈利,较 2022 年大幅提升 9 个百分点,而亏损企业占比降至 15%;超三成企业的中东业务收入占整体收入比例达 20% 以上。
为什么是中东?
首先是人口。海湾国家拥有全球最高比例的年轻人口,这群数字原住民不仅是社交、电商、本地生活服务的天然用户,更因石油财富积累起极强的消费能力。他们对新技术的接纳、对高品质生活的追求,构成了消费最肥沃的土壤。

图源:pxhere
其次是势能。沙特的“2030 愿景”早已深入人心,但它绝非孤例。
阿联酋的“2031 年国家投资战略”、科威特的“2035 国家愿景”、卡塔尔的国家多元化战略,乃至巴林、阿曼等国对招商引资的积极姿态,共同掀起海湾国家经济转型的巨浪。
这些国家迫切需要基建、科技和制造业能力,恰好是中国企业的强项。
更关键的是,中国企业在当地的打法已经升级,从“单一项目”走向“产业链协同”与“平台化运营”。
美团 Keeta 就是最典型的例子。2024 年 9 月,Keeta 在沙特小城阿尔卡吉试点,一个月后上线利雅得,随后快速拓区,到 2025 年 7 月已覆盖沙特 20 座城市;一年内又将模式复制至卡塔尔、科威特、阿联酋。

图源:saudi gazette
同样的故事也在其他领域上演。金蝶在卡塔尔设立区域总部,与卡塔尔投资局深度绑定;顺丰中东与阿曼 Asyad 集团签约,菜鸟与卡塔尔航空达成战略合作,都在构建辐射MENA市场的枢纽网络。
更关键的变化,在于钱和资源的流向。
以前,中东主权基金更多是“出钱”的财务投资者;现在,他们开始“下场”,深度参与资源对接、牌照申请,甚至帮企业跑政府关系。
用易达资本 Jessica 的话说,这是“资本与产业深度绑定的第二阶段”:亚洲的供应链要在海湾内部扎下根,和当地的能源、物流、金融拧成一股绳。
晶科能源在沙特 NEOM 新城投资近 10 亿美元的 10GW 光伏项目,协鑫科技与穆巴达拉合作开发阿联酋颗粒硅项目,都是这一趋势的生动注脚。

图源:新京报
硝烟终会散去,霍尔木兹海峡的航道终将重新开放,没有人能预料中东的下一个拐点何时到来。当不确定性成为常态,“把鸡蛋放在一个篮子里”的风险早已不言自明。
能把目光越过眼前风浪、看到更远海平面的人,会得到这片海域给予的回报。


“战火按下了暂停键”
两个月前,我们仍在满怀憧憬地探究中东是否将成为中国企业出海的下一片“黄金热土”,探讨沙特的“2030 愿景”,与阿联酋的贸易枢纽地位将如何承载无数商业梦想。
然而,地缘政治的剧本从不按常理出牌。
两个月后的今天,枪炮声在波斯湾沿岸回响,霍尔木兹海峡上空盘旋的战机阴影,让这片原本熙熙攘攘的商贸通道骤然冷却。
从热望到观望,从蓝图到应急预案,这场突如其来的局势进击,迫使卖家必须冷静下来,重新审视这条机遇与风险并存的出海之路。
1
突如其来的断裂与失序
2026 年 2 月 28 日,成为中东跨境贸易的一个分水岭。美国和以色列对伊朗发起联合军事行动,伊朗的还击迅速将战火延烧至整个波斯湾。这片承载着全球近三分之一海运石油贸易的敏感水域,瞬间被推向风暴眼。
海上通道率先停摆。霍尔木兹海峡,这处被誉为“石油阀门”的海上咽喉,在 2 月 28 日被实质性关闭。
3 月 3 日,因周边海域安全局势急剧恶化,全球主要班轮公司已紧急采取应对措施:多家船司宣布暂停往返波斯湾的新增订舱,指示已在或正驶向该区域的船舶前往安全水域避风。
达飞、马士基等巨头已暂停船舶通过霍尔木兹海峡及苏伊士运河,相关航线被迫改道绕行好望角。迪拜杰贝阿里港,作为全球最繁忙的集装箱港口之一,自 3 月 1 日宣布暂停运营后,至今仍未完全恢复。
无数满载“中国制造”的集装箱船漂泊在印度洋上,进退维谷。

图源:法新社
空中动脉随之切断。随着多国领空关闭,快递物流遭遇全面冲击。全球四大快递巨头 UPS、DHL、联邦快递(FedEx)及中东本土标杆 Aramex,相继发布紧急通告,宣布暂停相关航线与收派件服务。
成本压力迅速传导至货主端。各大船公司掀起附加费上调潮。达飞轮船宣布收取紧急冲突附加费(ECS),覆盖伊拉克、阿联酋、沙特等十余国,标准为 20 尺柜2000美元、40 尺柜 3000 美元,冷藏箱高达 4000 美元,自 3 月 2 日起生效。

图源:CAM CGM
赫伯罗特紧随其后,对往返波斯湾的货物征收 1500 美元/TEU 的战争风险附加费。
马士基、地中海航运也纷纷跟进,推出名目繁多的应急附加费和运价调整。对于原本利润微薄的外贸订单而言,仅附加费一项就可能吞噬全部毛利。
这场风暴最终刮到了跨境电商的命门。当地时间 3 月 2 日,亚马逊 AWS 位于中东的三座数据中心遭无人机袭击。
对跨境卖家而言,后台无法登录、客服系统瘫痪、库存数据丢失,所有依赖 AWS 建站的独立站运营一夜归零。

图源:Reuters
亚马逊于 3 月 3 日关闭了位于阿联酋阿布扎比的核心配送中心,并暂停整个区域的送货服务。这是亚马逊进入中东市场多年来首次大规模应急停摆,直接导致约 30 万家第三方卖家面临发货延误和订单取消风险。
截至目前,亚马逊尚未给出恢复时间表。
霍尔木兹海峡的封锁,波斯湾上空的禁飞,再加上核心枢纽的停摆,不仅切断了一条物理通道,更在出海人心中划开了一道关于不确定性风险的深刻伤口。
2
搁浅在霍尔木兹海峡的春天
如果说物流停摆是看得见的伤口,那么时间节点的错失,则是更深的隐痛。
3月初,正值伊斯兰斋月即将结束、开斋节购物季到来之时,本是卖家们期待的丰收时刻。
按照正常节奏,卖家在一月份备的货,现在正应从港口或机场清关出来,送入前置仓,备战节日高峰,但局势突变让一切停滞。

图源:中国青年网
据 21 世纪经济报道,做跨境电商的李浩阳心急如焚,他的货物全部积压在仓里发不出去。更棘手的是,一批运往伊拉克的货还在海上漂着,客户却已失联。
虽然卖家罗先生在沙特和阿联酋的仓库虽有一个多月库存,每天仍在出单,但目前派送范围受限,时效难以保证,尾程派送“肯定受影响”。
在这场风暴中,近年来大举布局中东的中国头部企业,成为市场关注的焦点。
美团旗下 Keeta 于 3 月 2 日回应:安全是首要考虑,已与中东相关部门保持密切联系,必要时将暂停或限制特定区域服务。目前 Keeta 沙特业务仍在正常运转,但已启动应急机制。

图源:第一财经日报
晶科能源、晶澳科技均表示,目前中东业务项目推进暂未受实质影响,经营情况正常。
相比之下,中小卖家面临的是更为现实的生存抉择。根据21世纪经济报道、潮新闻、央视财经等多家媒体的采访发现,当前卖家大致呈现三种应对姿态:
第一种:暂缓发货,观望等待。多位义乌商户表示,已暂停向中东发货,尤其是伊拉克、伊朗等高风险地区。
义乌派思特贸易有限公司负责人龚娟君和伊朗市场打了多年交道,她向潮新闻记者坦言,如今战火爆发,首都德黑兰的客户们虽然还能勉强联系,但网络中断、物流停摆,新订单彻底停了。
第二种:调整市场,分散风险。良简国际贸易有限公司的合伙人 Kay 向 21 世纪经济报道表示,公司正灵活地将短期业务重心向欧美市场倾斜,但这不代表放弃中东。他坦言,中东客户付款痛快、需求量大,只要局势稍有缓和,生意还会继续做。
第三种:坚守阵地,精打细算。 一些深耕中东多年的卖家选择按兵不动,但更加谨慎地控制库存和现金流。有在迪拜经营多年的华商表示,虽然本地仓还能维持发货,但派送时效已明显下降,已提前通知客户做好延迟收货的准备。
3
为何中东仍是无法忽视的淘金地?
如果说此刻的硝烟遮蔽了视线,那么我们需要拨开迷雾,回溯到两个月前,甚至更久远的 2025 年,去理解为何中东会被称作中国企业出海的“下一片热土”。
2025 年,虽然中东在出海赛道的声量相比前两年的喧嚣有所回落,但这恰恰标志着市场从“蜂拥而上”进入了“精耕细作”的静默增长期。
中东市场正在为中国企业提供实实在在的回报。普华永道2025年的调研数据显示,近九成受访中资企业计划进入或继续深耕中东市场,其中 44% 已制定详细商业计划,这一比例较 2022 年提高了 7 个百分点。
40% 的受访企业实现盈利,较 2022 年大幅提升 9 个百分点,而亏损企业占比降至 15%;超三成企业的中东业务收入占整体收入比例达 20% 以上。
为什么是中东?
首先是人口。海湾国家拥有全球最高比例的年轻人口,这群数字原住民不仅是社交、电商、本地生活服务的天然用户,更因石油财富积累起极强的消费能力。他们对新技术的接纳、对高品质生活的追求,构成了消费最肥沃的土壤。

图源:pxhere
其次是势能。沙特的“2030 愿景”早已深入人心,但它绝非孤例。
阿联酋的“2031 年国家投资战略”、科威特的“2035 国家愿景”、卡塔尔的国家多元化战略,乃至巴林、阿曼等国对招商引资的积极姿态,共同掀起海湾国家经济转型的巨浪。
这些国家迫切需要基建、科技和制造业能力,恰好是中国企业的强项。
更关键的是,中国企业在当地的打法已经升级,从“单一项目”走向“产业链协同”与“平台化运营”。
美团 Keeta 就是最典型的例子。2024 年 9 月,Keeta 在沙特小城阿尔卡吉试点,一个月后上线利雅得,随后快速拓区,到 2025 年 7 月已覆盖沙特 20 座城市;一年内又将模式复制至卡塔尔、科威特、阿联酋。

图源:saudi gazette
同样的故事也在其他领域上演。金蝶在卡塔尔设立区域总部,与卡塔尔投资局深度绑定;顺丰中东与阿曼 Asyad 集团签约,菜鸟与卡塔尔航空达成战略合作,都在构建辐射MENA市场的枢纽网络。
更关键的变化,在于钱和资源的流向。
以前,中东主权基金更多是“出钱”的财务投资者;现在,他们开始“下场”,深度参与资源对接、牌照申请,甚至帮企业跑政府关系。
用易达资本 Jessica 的话说,这是“资本与产业深度绑定的第二阶段”:亚洲的供应链要在海湾内部扎下根,和当地的能源、物流、金融拧成一股绳。
晶科能源在沙特 NEOM 新城投资近 10 亿美元的 10GW 光伏项目,协鑫科技与穆巴达拉合作开发阿联酋颗粒硅项目,都是这一趋势的生动注脚。

图源:新京报
硝烟终会散去,霍尔木兹海峡的航道终将重新开放,没有人能预料中东的下一个拐点何时到来。当不确定性成为常态,“把鸡蛋放在一个篮子里”的风险早已不言自明。
能把目光越过眼前风浪、看到更远海平面的人,会得到这片海域给予的回报。








其他
05-14 周四







