拖欠数千万跑路!又有货代暴雷了......
防不胜防。
开年至今,业内货代暴雷的消息像连环炸弹,曾经卖家眼中能省成本、提效率的物流合作方,转眼就成了卷钱卷货的 “老赖”;
轻则运费被套、货物卡关,重则钱货两空、旺季断货、账号受影响。
近日,据知情人士爆料,武汉鑫某某货代公司利用近 10 家关联公司,拖欠数千万元运费后开始赖账,拖欠,已有跑路迹象;
更离谱的是,该货代公司没有销声匿迹,反而是换了个马甲,在深圳继续做物流收货!
拖欠近5300万元运费暴雷
这次引发行业震动的鑫某某货代暴雷事件,堪称一套完整的 “杀猪盘” 剧本。
起初,这家公司在圈内的口碑极好,合作初期付款爽快,甚至主动提前结清运费,报价比市场价低一截,还主动放宽账期,从 30 天一路加到 60 天、90 天,量大还能再谈。
对成本敏感、现金流紧张的跨境卖家来说,这种低价、长账期的组合,几乎没有抵抗力。
不少精品卖家、专线物流商都把订单转了过去,短短半年,这家公司累计揽货超千票。
但谁也没想到,这家看似靠谱的公司,本质是个轻资产空壳公司——没固定运营团队、没自有仓库车队,就是个接单转手、靠压款续命的纯中间商。

鑫某某利用亲戚身份注册了近 10 家关联公司,用不同抬头、相同手法对外揽货,把风险和欠款规模越滚越大。
等卖家的信任度拉满、货量越堆越多,它的套路就来了:回款越来越慢,用海关查验、港口拥堵、财务对账等各种理由拖延,直到最后微信不回、电话不接,注册地址人去楼空,负责人直接躲起来不见人。
在企查查上搜索该公司时,刺眼的“失信被执行人”、“被执行人”、“限制高消费”、多项诉讼等标签置于名下。
据不完全统计,此次受害者涉及全国数十家货代、上百名跨境卖家,甚至还有知名物流商某鸟;
空运头程、清关派送、国内报关等多个环节全被波及,仅拖欠的运费合计超 5000 万元。

物流行业连环暴雷
无独有偶,就在本周,又有一家货代公司传来噩耗。
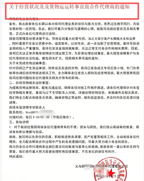
4 月 15 日,义乌跃某国际货运代理有限公司发布一则官方公告《关于经营状况及后期货物运转事宜致合作代理商的通知》;
称因管理层经营决策失误、客户长期拖欠运费,再叠加行业谣言恶意中伤,公司资金链已彻底断裂,无法正常开展运营工作。

幸好,跃某国际还同步推出了货物应急处理方案,全力协调后续货物派送事宜,尽量降低合作方的损失。
通知中,跃某国际给出了相应专项联系方式,同时在通知末尾再次承诺“将以负责任的态度,积极推进债务清理、资产处置等相关工作,主动对接各位代理商,全力配合解决合作过程中产生的各类遗留问题,尽最大努力减少各位的损失。”
相较于暴雷跑路的货代来说,其倒闭属于无奈之举。
卖家警惕
货代暴雷,卖家买单。一次物流暴雷,轻则资金被套、货物延误,重则订单无法履约、平台指标下滑、差评投诉扎堆,甚至影响账号安全,几个月的运营成果直接打水漂。
更让卖家无奈的是,遭遇货代暴雷后,维权难度极大;
不仅需要准备完整的合同、对账凭证等证据链,还要跨城市报案,流程繁琐、耗时漫长,很多卖家最后只能自认倒霉。
这种维权难的现状,也让不少违规货代更加肆无忌惮,暴雷后换个马甲、换个地区,就能继续收割不知情的卖家。

想要避开货代暴雷的坑,别再只盯着低价和账期:
合作前必做背景核查。新货代合作前,一定要查工商信息、失信被执行人记录、涉诉情况,避开参保人数为零、频繁变更法人、有大量欠款诉讼的公司。
拒绝无底线低价和超长账期。报价远低于市场价、账期远超行业常规水平的,大概率是陷阱。
实时跟进货物动态。货物发出后,要持续跟进物流轨迹、清关状态,一旦出现长时间停滞、货代反复找理由拖延的情况,立刻启动应急预案,避免钱货两空。
别再被低价和长账期蒙蔽了双眼,把风控刻进日常运营,走稳每一步,才能在行业洗牌里走到最后。


防不胜防。
开年至今,业内货代暴雷的消息像连环炸弹,曾经卖家眼中能省成本、提效率的物流合作方,转眼就成了卷钱卷货的 “老赖”;
轻则运费被套、货物卡关,重则钱货两空、旺季断货、账号受影响。
近日,据知情人士爆料,武汉鑫某某货代公司利用近 10 家关联公司,拖欠数千万元运费后开始赖账,拖欠,已有跑路迹象;
更离谱的是,该货代公司没有销声匿迹,反而是换了个马甲,在深圳继续做物流收货!
拖欠近5300万元运费暴雷
这次引发行业震动的鑫某某货代暴雷事件,堪称一套完整的 “杀猪盘” 剧本。
起初,这家公司在圈内的口碑极好,合作初期付款爽快,甚至主动提前结清运费,报价比市场价低一截,还主动放宽账期,从 30 天一路加到 60 天、90 天,量大还能再谈。
对成本敏感、现金流紧张的跨境卖家来说,这种低价、长账期的组合,几乎没有抵抗力。
不少精品卖家、专线物流商都把订单转了过去,短短半年,这家公司累计揽货超千票。
但谁也没想到,这家看似靠谱的公司,本质是个轻资产空壳公司——没固定运营团队、没自有仓库车队,就是个接单转手、靠压款续命的纯中间商。

鑫某某利用亲戚身份注册了近 10 家关联公司,用不同抬头、相同手法对外揽货,把风险和欠款规模越滚越大。
等卖家的信任度拉满、货量越堆越多,它的套路就来了:回款越来越慢,用海关查验、港口拥堵、财务对账等各种理由拖延,直到最后微信不回、电话不接,注册地址人去楼空,负责人直接躲起来不见人。
在企查查上搜索该公司时,刺眼的“失信被执行人”、“被执行人”、“限制高消费”、多项诉讼等标签置于名下。
据不完全统计,此次受害者涉及全国数十家货代、上百名跨境卖家,甚至还有知名物流商某鸟;
空运头程、清关派送、国内报关等多个环节全被波及,仅拖欠的运费合计超 5000 万元。

物流行业连环暴雷
无独有偶,就在本周,又有一家货代公司传来噩耗。
4 月 15 日,义乌跃某国际货运代理有限公司发布一则官方公告《关于经营状况及后期货物运转事宜致合作代理商的通知》;
称因管理层经营决策失误、客户长期拖欠运费,再叠加行业谣言恶意中伤,公司资金链已彻底断裂,无法正常开展运营工作。

幸好,跃某国际还同步推出了货物应急处理方案,全力协调后续货物派送事宜,尽量降低合作方的损失。
通知中,跃某国际给出了相应专项联系方式,同时在通知末尾再次承诺“将以负责任的态度,积极推进债务清理、资产处置等相关工作,主动对接各位代理商,全力配合解决合作过程中产生的各类遗留问题,尽最大努力减少各位的损失。”
相较于暴雷跑路的货代来说,其倒闭属于无奈之举。
卖家警惕
货代暴雷,卖家买单。一次物流暴雷,轻则资金被套、货物延误,重则订单无法履约、平台指标下滑、差评投诉扎堆,甚至影响账号安全,几个月的运营成果直接打水漂。
更让卖家无奈的是,遭遇货代暴雷后,维权难度极大;
不仅需要准备完整的合同、对账凭证等证据链,还要跨城市报案,流程繁琐、耗时漫长,很多卖家最后只能自认倒霉。
这种维权难的现状,也让不少违规货代更加肆无忌惮,暴雷后换个马甲、换个地区,就能继续收割不知情的卖家。

想要避开货代暴雷的坑,别再只盯着低价和账期:
合作前必做背景核查。新货代合作前,一定要查工商信息、失信被执行人记录、涉诉情况,避开参保人数为零、频繁变更法人、有大量欠款诉讼的公司。
拒绝无底线低价和超长账期。报价远低于市场价、账期远超行业常规水平的,大概率是陷阱。
实时跟进货物动态。货物发出后,要持续跟进物流轨迹、清关状态,一旦出现长时间停滞、货代反复找理由拖延的情况,立刻启动应急预案,避免钱货两空。
别再被低价和长账期蒙蔽了双眼,把风控刻进日常运营,走稳每一步,才能在行业洗牌里走到最后。








其他
04-29 周三







