Shopee,TikTok Shop再次“默契涨价”
两大平台的默契涨价
墨腾创投最新报告解析东南亚物流现状
Shopee,TikTok Shop先后宣布将在下个月对物流费用进行调整。
Shopee印尼站自5月2日起调整XTRA免运费计划服务费,按商品尺寸分级收费,部分类目费率来到9%上下;TikTok Shop与Tokopedia则从5月1日起正式向卖家收取物流服务费,单笔订单最高分别达5055印尼盾和10110印尼盾。

两大平台“默契”涨价
Shopee:尺寸分级+佣金齐涨
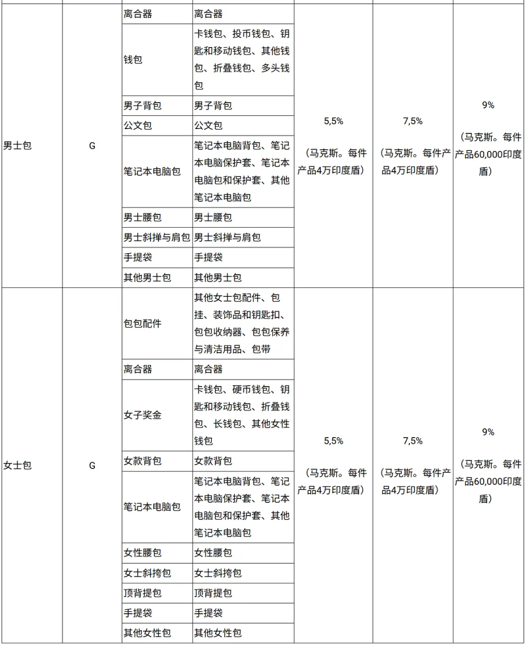
Shopee此次调整覆盖电子、时尚、快消、生活四大核心类目,首次将商品明确划分为常规尺寸与特殊尺寸两类。
以时尚品类为例:
常规尺寸:免运费服务费从1.5%→2%(上限4万印尼盾),佣金从5.5%→7.5%
特殊尺寸:免运费服务费跳至3.5%(上限6万印尼盾),佣金达9%
这意味着,参与XTRA免运费计划的时尚类卖家,特殊尺寸商品的综合平台成本可能突破12.5%(服务费3.5%+佣金9%),尚未计入广告、物流等其他费用。
以下是XTRA免运费计划的服务费用详情:
(上下滑动查看详情)
TikTok Shop:按运费百分比抽成
TikTok Shop采取“隐形”的收费方式——按买家实际支付运费的百分比计算物流服务费,费用由卖家全额承担,买家结账时完全无感知。
自2026年5月1日10:00(GMT+7)起,所有新订单将收取物流服务费。该费用由卖家承担,买家在结账时不会看到此项收费,因此不受影响。


机器翻译,仅供参考
平台虽设定单笔上限(TikTok Shop 5055印尼盾/Tokopedia 10110印尼盾),但偏远路线实际费用可能超标。
这是TikTok Shop印尼站半年内的第二次收费动作。2025年8月,平台已对每笔成功交付订单征收1250印尼盾处理费,如今再叠加物流服务费,卖家成本压力呈阶梯式上升。



图源:《墨腾创投Ecommerce in Southeast Asia 2026》

表面看,这是平台缓解成本压力的常规操作;实质上,折射出东南亚电商物流格局的深度重构。
根据Momentum Works《Ecommerce in Southeast Asia 2026》报告,东南亚物流市场已被三大平台深度绑定——Shopee旗下SPX Express、TikTok Shop核心合作伙伴J&T Express、Lazada Logistics合计占据超67%的包裹量。中小物流商持续出局,Ninja Van退出越南、Flash Express关闭马来西亚业务等案例频现。

图源:《墨腾创投Ecommerce in Southeast Asia 2026》
Shopee的路径是"自建护城河":通过SPX Express和Fulfilled by Shopee(FBS)构建从仓储、分拣到末端配送的全链路控制,甚至依托ShopeeFood骑手网络推出4小时即时达服务,以"速度"防御TikTok的内容冲击。
TikTok Shop的策略则是"轻资产换规模":无自建物流,全靠J&T Express承接海量订单,用订单霸权换取低价履约。2025年J&T日均包裹量达2650万(同比+73.6%),增量几乎全部来自TikTok Shop,部分市场包裹量已与Shopee持平甚至反超。
此次收费调整,正是两大平台物流战略差异的集中体现:
Shopee通过分级收费优化物流成本结构,将特殊尺寸商品的履约成本转嫁给卖家,同时激励卖家压缩商品尺寸以提升物流效率。
TikTok Shop则通过物流服务费将J&T的履约成本显性化,平台本身不承担物流资产重投入,却通过抽成模式分享物流基础设施红利。
两场收费调整释放明确信号——东南亚电商的"免费物流午餐"已全面终结。从Shopee到TikTok Shop,从印尼到泰国、新加坡,平台正系统性地将物流成本从"平台补贴"转向"卖家承担+买家隐形分摊"。
但矛盾在于:平台收费节节高升,真正的低价电商模式却尚未跑通。Momentum Works报告指出,当前东南亚电商的价格竞争力"主要由补贴和优惠券驱动,而非结构性成本优势"。Shopee rising take rate与TikTok Shop的内容生产成本,最终都将转嫁给消费者,但高度价格敏感的下沉市场用户(mass users)仍未被充分渗透。
更严峻的是,印尼监管环境趋紧。2026年7月,印尼首部综合性电商法将正式生效,平台需承担更多商家监管责任;同时,政府计划指定Shopee、Tokopedia等平台代扣卖家0.5%所得税,合规成本将进一步传导至卖家端。
结语
而即将到来的5月物流收费潮,不过是东南亚电商"增长无均衡"状态的缩影。Shopee用重资产物流守住基本盘,TikTok Shop用轻资产模式快速起量,两者殊途同归——都在将物流控制权转化为平台定价权。对于卖家而言,适应"高成本、高效率、多平台"的新常态,或许是唯一的生存法则。


两大平台的默契涨价
墨腾创投最新报告解析东南亚物流现状
Shopee,TikTok Shop先后宣布将在下个月对物流费用进行调整。
Shopee印尼站自5月2日起调整XTRA免运费计划服务费,按商品尺寸分级收费,部分类目费率来到9%上下;TikTok Shop与Tokopedia则从5月1日起正式向卖家收取物流服务费,单笔订单最高分别达5055印尼盾和10110印尼盾。

两大平台“默契”涨价
Shopee:尺寸分级+佣金齐涨
Shopee此次调整覆盖电子、时尚、快消、生活四大核心类目,首次将商品明确划分为常规尺寸与特殊尺寸两类。
以时尚品类为例:
常规尺寸:免运费服务费从1.5%→2%(上限4万印尼盾),佣金从5.5%→7.5%
特殊尺寸:免运费服务费跳至3.5%(上限6万印尼盾),佣金达9%
这意味着,参与XTRA免运费计划的时尚类卖家,特殊尺寸商品的综合平台成本可能突破12.5%(服务费3.5%+佣金9%),尚未计入广告、物流等其他费用。
以下是XTRA免运费计划的服务费用详情:
(上下滑动查看详情)
TikTok Shop:按运费百分比抽成
TikTok Shop采取“隐形”的收费方式——按买家实际支付运费的百分比计算物流服务费,费用由卖家全额承担,买家结账时完全无感知。
自2026年5月1日10:00(GMT+7)起,所有新订单将收取物流服务费。该费用由卖家承担,买家在结账时不会看到此项收费,因此不受影响。


机器翻译,仅供参考
平台虽设定单笔上限(TikTok Shop 5055印尼盾/Tokopedia 10110印尼盾),但偏远路线实际费用可能超标。
这是TikTok Shop印尼站半年内的第二次收费动作。2025年8月,平台已对每笔成功交付订单征收1250印尼盾处理费,如今再叠加物流服务费,卖家成本压力呈阶梯式上升。



图源:《墨腾创投Ecommerce in Southeast Asia 2026》

表面看,这是平台缓解成本压力的常规操作;实质上,折射出东南亚电商物流格局的深度重构。
根据Momentum Works《Ecommerce in Southeast Asia 2026》报告,东南亚物流市场已被三大平台深度绑定——Shopee旗下SPX Express、TikTok Shop核心合作伙伴J&T Express、Lazada Logistics合计占据超67%的包裹量。中小物流商持续出局,Ninja Van退出越南、Flash Express关闭马来西亚业务等案例频现。

图源:《墨腾创投Ecommerce in Southeast Asia 2026》
Shopee的路径是"自建护城河":通过SPX Express和Fulfilled by Shopee(FBS)构建从仓储、分拣到末端配送的全链路控制,甚至依托ShopeeFood骑手网络推出4小时即时达服务,以"速度"防御TikTok的内容冲击。
TikTok Shop的策略则是"轻资产换规模":无自建物流,全靠J&T Express承接海量订单,用订单霸权换取低价履约。2025年J&T日均包裹量达2650万(同比+73.6%),增量几乎全部来自TikTok Shop,部分市场包裹量已与Shopee持平甚至反超。
此次收费调整,正是两大平台物流战略差异的集中体现:
Shopee通过分级收费优化物流成本结构,将特殊尺寸商品的履约成本转嫁给卖家,同时激励卖家压缩商品尺寸以提升物流效率。
TikTok Shop则通过物流服务费将J&T的履约成本显性化,平台本身不承担物流资产重投入,却通过抽成模式分享物流基础设施红利。
两场收费调整释放明确信号——东南亚电商的"免费物流午餐"已全面终结。从Shopee到TikTok Shop,从印尼到泰国、新加坡,平台正系统性地将物流成本从"平台补贴"转向"卖家承担+买家隐形分摊"。
但矛盾在于:平台收费节节高升,真正的低价电商模式却尚未跑通。Momentum Works报告指出,当前东南亚电商的价格竞争力"主要由补贴和优惠券驱动,而非结构性成本优势"。Shopee rising take rate与TikTok Shop的内容生产成本,最终都将转嫁给消费者,但高度价格敏感的下沉市场用户(mass users)仍未被充分渗透。
更严峻的是,印尼监管环境趋紧。2026年7月,印尼首部综合性电商法将正式生效,平台需承担更多商家监管责任;同时,政府计划指定Shopee、Tokopedia等平台代扣卖家0.5%所得税,合规成本将进一步传导至卖家端。
结语
而即将到来的5月物流收费潮,不过是东南亚电商"增长无均衡"状态的缩影。Shopee用重资产物流守住基本盘,TikTok Shop用轻资产模式快速起量,两者殊途同归——都在将物流控制权转化为平台定价权。对于卖家而言,适应"高成本、高效率、多平台"的新常态,或许是唯一的生存法则。














其他
04-23 周四







