TTS美区正式上线图文挂车功能!附超详细实操手册
,零门槛入场,点击了解
TikTok Shop美区将于2月正式上线“图文挂车”功能,商家可借助图文形式直接引导商品销售。据其交流群内卖家反馈:图文内容当前流量表现突出,且发布不受短视频条数限制,每条图文均享有自然流量推荐,为店铺带来了新增量。
此前该功能主要面向战略重点商家开放,近期已逐步扩大至T3及以上等级卖家,覆盖范围进一步扩大。为帮助卖家快速掌握这一工具,TT123已结合官方经理的指引,梳理并整理了详细的图文挂车操作手册,供各位卖家参考。
01
什么是图文挂车功能?
对于那些不擅长拍摄视频或认为直播成本过高、人力资源有限的商家来说,图文挂车功能提供了一种高效且经济的内容发布解决方案。通过这项功能,商家能够利用商品图片直接创建吸引人的销售帖子,无需额外投入人力即可开辟新的流量来源。
具体而言,图文挂车允许用户根据一系列商品图片来制作并发布具有购买链接的内容。这些内容将被展示在TikTok平台上的“为你推荐”以及搜索结果页面中,从而帮助商家触达更多潜在客户群体,拓展了除传统货架陈列、短视频营销和在线直播之外的新销售渠道。
操作简便快捷是该功能的一大亮点,只需准备至少两张与商品相关联的照片,并添加合适的背景音乐;接着选择要推广的产品进行关联(即“挂车”),最后配上简洁有力的文字描述即可完成整个过程。此外,还支持预先设定发布时间以进一步提高工作效率。这种模式不仅降低了内容创作门槛,同时也极大提升了转化效率。
02
如何使用图文挂车功能?
1、目标商家:目前该功能目前并未面向全量商家开放,主要面向战略重点商家及T3及以上等级卖家。商家可向AM(账户经理)咨询权限开通情况。若当前无权限,暂时无法使用,平台后续将逐步扩大开放范围。
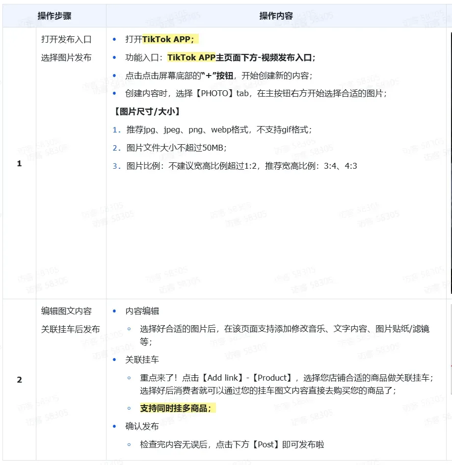
2、功能入口:位于TikTok APP主页面下方的视频发布入口。目前仅支持移动端使用,卖家中心(SC)暂未开放,更多功能预计后续推出。
3、如何发布挂车图文:选择图片发布→关联商品并编辑图文内容,即可完成发布

4、支持定时发布:在图文内容编辑页面点击【More Options】,即可找到【Schedule post】按钮→选择期望的发布日期与具体时间,并点击【Done】确认→退出【More Options】页面,完成其他设置后点击【Schedule】,即可成功设定定时发布。

5、定时发布内容管理:所有已安排定时发布的内容均可在【我的-个人资料】页面查看,每个任务都会明确显示预定的发布时间。如需删除已安排定时发布的挂车图文可以选中后,点击”更多“按钮(三个点),然后选择删除。需要注意的是,已删除的挂车图文无法恢复或移回草稿箱。

在使用该功能时,有几点关键限制需要注意:
可提前30分钟至30天安排发布,但每个账户最多允许安排50个预定视频&图文。
请确保隐私设置未设为“仅你可见”,设置为此项的挂车图文无法定时发布;只有隐私设置为“所有人”或“朋友”才能安排发布。
不支持编辑已排期的挂车图文;若要进行更改,您需要删除已排期的挂车图文并重新制作。
6、如何提升挂车图文质量
1
图片选择
尺寸:最好使用宽高比为3:4或4:3的图片。
数量:上传4-5张不同角度的照片,包括全景图和细节图。
内容:只用与商品直接相关的图片,避免使用动漫、壁纸或明星照片等无关素材。
质量:确保所有图片都是高清的,没有模糊、水印过多或比例失衡的问题。
原创性:不要盗用品牌官方图片、明星肖像或其他受版权保护的内容。
2
文字描述
用简洁有力的语言突出商品卖点,避免冗长的文字堆砌。
文字不应遮挡商品的主要部分,字体大小要适中,易于阅读。
避免过度营销,保持信息的真实性和可信度。
3
背景音乐:选择清晰且流行的音乐,风格应与图文内容相匹配。
挂车商品:确保所链接的商品与发布的图文内容高度相关。
7、如何给挂车图文投广
操作步骤:登录用户需要是admin或者有权限访问AdsTab → 登录Seller Center,点击Shop Ads Tab → 点击Createcampaign→创建campaign → Marketing goal - > Select Products → Optimization mode-> Select Product GMV Max

出价方式:选择Control minimum ROI threshold——输入想要达成的ProductGMV Max campaign ROI目标

商品选择:可以选择推广店铺中的所有商品,或者从productlist中添加商品;这里可以创建发布的挂车图文内容中包含的挂车商品,如果您选择对全店商品投广,创建过的图文内容也会被投广。


填写预算:

广告效果查看:由于目前图文只支持by商品投广,投广后,商品下的所有内容都会加速(含图文),所以广告效果暂时无法单独区分挂车图文查看,产品优化中~

8、如何查看图文效果数据:在TikTok APP后台打开创作者中心 → 下方的tab中选择video → 点击进入后,上方tab选择Manage,即可看到所有的发布数据 → 可以选择发布的挂车图文View Data选择查看详细数据


9、高频问题解答
1、怎么知道有没有图文权限?
答:直接在 TTS 后台发布图文内容,发布时若能正常挂载购物车,即说明账号已开通图文权限;若无法挂车,则暂未开通。
2、一天发多少条?
答:建议单日发布 3-5 条,内容质量优先于数量。
3、图片支持自动播放吗?
答:暂不支持图片自动播放,用户需手动滑动查看下一张图片。
4、可以用AI生成图片吗?
答:可以使用 AI 生成图片,但需保证图片清晰度、美观度及内容相关性,符合平台内容规范,避免因低质图片影响流量。
5、可以重复发布图文吗?
答:同一账号不建议重复发布相同或高度相似的图文内容,平台会判定为重复发布,可能会限制该内容的流量推荐。
6、图文支持补挂车吗?
答:不支持哦,图文内容的购物车需在发布时设置完成,发布后无法再补充挂载。
7、有的账号有权限有的没有怎么办?
答:无需额外操作,耐心等待一段时间即可,平台会逐步开放权限给符合条件的账号。
8、可以做纯图文账号吗?
答:可以的,平台支持纯图文账号运营,只要内容优质,同样能获得流量推荐。
9、账号可以视频图文可以混发吗?
答:可以混发,视频和图文内容的流量池相互独立,混发不会对账号整体流量造成负面影响。
10、我没有图文权限但想要开白怎么办?
答:直接联系你的专属 AM(账户经理),申请图文权限开白即可。
11、图文在其他国家有吗?
答:目前图文相关的功能测试及活动仅限美国(US)地区开展,暂不支持其他国家或地区。
12、图文挂车可以在电脑端吗?
答:定时发布和图文挂车暂时只支持在手机端。
03
定邀商家支持IG图文自动搬运发布
1. 目标商家:开放商家范围——该功能目前仅对定邀商家开放
2. IG图文自动搬运功能是什么:通过卖家的授权,可以帮助卖家自动将过去12个月的Instagram图文导入TikTok Shop,将其转换为挂车图文短视频并自动发布,能够高效触达更多消费者,带动店铺GMV增长。
3. 如何开通授权&自动搬运:官方将在提交授权后的72小时内为卖家同步外站图文内容,并将卖家过去的Instagram内容以挂车图文短视频的形式重新发布到卖家关联的TikTok账号上;
4. 支持的内容类型:Single Photos(单图)、Photo Carousels(多图轮播)、Mixed Carousels(混合轮播):部分支持,仅保留图片,视频部分移除。目前还不支持IG Video和Reels。


TikTok Shop美区将于2月正式上线“图文挂车”功能,商家可借助图文形式直接引导商品销售。据其交流群内卖家反馈:图文内容当前流量表现突出,且发布不受短视频条数限制,每条图文均享有自然流量推荐,为店铺带来了新增量。
此前该功能主要面向战略重点商家开放,近期已逐步扩大至T3及以上等级卖家,覆盖范围进一步扩大。为帮助卖家快速掌握这一工具,TT123已结合官方经理的指引,梳理并整理了详细的图文挂车操作手册,供各位卖家参考。
01
什么是图文挂车功能?
对于那些不擅长拍摄视频或认为直播成本过高、人力资源有限的商家来说,图文挂车功能提供了一种高效且经济的内容发布解决方案。通过这项功能,商家能够利用商品图片直接创建吸引人的销售帖子,无需额外投入人力即可开辟新的流量来源。
具体而言,图文挂车允许用户根据一系列商品图片来制作并发布具有购买链接的内容。这些内容将被展示在TikTok平台上的“为你推荐”以及搜索结果页面中,从而帮助商家触达更多潜在客户群体,拓展了除传统货架陈列、短视频营销和在线直播之外的新销售渠道。
操作简便快捷是该功能的一大亮点,只需准备至少两张与商品相关联的照片,并添加合适的背景音乐;接着选择要推广的产品进行关联(即“挂车”),最后配上简洁有力的文字描述即可完成整个过程。此外,还支持预先设定发布时间以进一步提高工作效率。这种模式不仅降低了内容创作门槛,同时也极大提升了转化效率。
02
如何使用图文挂车功能?
1、目标商家:目前该功能目前并未面向全量商家开放,主要面向战略重点商家及T3及以上等级卖家。商家可向AM(账户经理)咨询权限开通情况。若当前无权限,暂时无法使用,平台后续将逐步扩大开放范围。
2、功能入口:位于TikTok APP主页面下方的视频发布入口。目前仅支持移动端使用,卖家中心(SC)暂未开放,更多功能预计后续推出。
3、如何发布挂车图文:选择图片发布→关联商品并编辑图文内容,即可完成发布

4、支持定时发布:在图文内容编辑页面点击【More Options】,即可找到【Schedule post】按钮→选择期望的发布日期与具体时间,并点击【Done】确认→退出【More Options】页面,完成其他设置后点击【Schedule】,即可成功设定定时发布。

5、定时发布内容管理:所有已安排定时发布的内容均可在【我的-个人资料】页面查看,每个任务都会明确显示预定的发布时间。如需删除已安排定时发布的挂车图文可以选中后,点击”更多“按钮(三个点),然后选择删除。需要注意的是,已删除的挂车图文无法恢复或移回草稿箱。

在使用该功能时,有几点关键限制需要注意:
可提前30分钟至30天安排发布,但每个账户最多允许安排50个预定视频&图文。
请确保隐私设置未设为“仅你可见”,设置为此项的挂车图文无法定时发布;只有隐私设置为“所有人”或“朋友”才能安排发布。
不支持编辑已排期的挂车图文;若要进行更改,您需要删除已排期的挂车图文并重新制作。
6、如何提升挂车图文质量
1
图片选择
尺寸:最好使用宽高比为3:4或4:3的图片。
数量:上传4-5张不同角度的照片,包括全景图和细节图。
内容:只用与商品直接相关的图片,避免使用动漫、壁纸或明星照片等无关素材。
质量:确保所有图片都是高清的,没有模糊、水印过多或比例失衡的问题。
原创性:不要盗用品牌官方图片、明星肖像或其他受版权保护的内容。
2
文字描述
用简洁有力的语言突出商品卖点,避免冗长的文字堆砌。
文字不应遮挡商品的主要部分,字体大小要适中,易于阅读。
避免过度营销,保持信息的真实性和可信度。
3
背景音乐:选择清晰且流行的音乐,风格应与图文内容相匹配。
挂车商品:确保所链接的商品与发布的图文内容高度相关。
7、如何给挂车图文投广
操作步骤:登录用户需要是admin或者有权限访问AdsTab → 登录Seller Center,点击Shop Ads Tab → 点击Createcampaign→创建campaign → Marketing goal - > Select Products → Optimization mode-> Select Product GMV Max

出价方式:选择Control minimum ROI threshold——输入想要达成的ProductGMV Max campaign ROI目标

商品选择:可以选择推广店铺中的所有商品,或者从productlist中添加商品;这里可以创建发布的挂车图文内容中包含的挂车商品,如果您选择对全店商品投广,创建过的图文内容也会被投广。


填写预算:

广告效果查看:由于目前图文只支持by商品投广,投广后,商品下的所有内容都会加速(含图文),所以广告效果暂时无法单独区分挂车图文查看,产品优化中~

8、如何查看图文效果数据:在TikTok APP后台打开创作者中心 → 下方的tab中选择video → 点击进入后,上方tab选择Manage,即可看到所有的发布数据 → 可以选择发布的挂车图文View Data选择查看详细数据


9、高频问题解答
1、怎么知道有没有图文权限?
答:直接在 TTS 后台发布图文内容,发布时若能正常挂载购物车,即说明账号已开通图文权限;若无法挂车,则暂未开通。
2、一天发多少条?
答:建议单日发布 3-5 条,内容质量优先于数量。
3、图片支持自动播放吗?
答:暂不支持图片自动播放,用户需手动滑动查看下一张图片。
4、可以用AI生成图片吗?
答:可以使用 AI 生成图片,但需保证图片清晰度、美观度及内容相关性,符合平台内容规范,避免因低质图片影响流量。
5、可以重复发布图文吗?
答:同一账号不建议重复发布相同或高度相似的图文内容,平台会判定为重复发布,可能会限制该内容的流量推荐。
6、图文支持补挂车吗?
答:不支持哦,图文内容的购物车需在发布时设置完成,发布后无法再补充挂载。
7、有的账号有权限有的没有怎么办?
答:无需额外操作,耐心等待一段时间即可,平台会逐步开放权限给符合条件的账号。
8、可以做纯图文账号吗?
答:可以的,平台支持纯图文账号运营,只要内容优质,同样能获得流量推荐。
9、账号可以视频图文可以混发吗?
答:可以混发,视频和图文内容的流量池相互独立,混发不会对账号整体流量造成负面影响。
10、我没有图文权限但想要开白怎么办?
答:直接联系你的专属 AM(账户经理),申请图文权限开白即可。
11、图文在其他国家有吗?
答:目前图文相关的功能测试及活动仅限美国(US)地区开展,暂不支持其他国家或地区。
12、图文挂车可以在电脑端吗?
答:定时发布和图文挂车暂时只支持在手机端。
03
定邀商家支持IG图文自动搬运发布
1. 目标商家:开放商家范围——该功能目前仅对定邀商家开放
2. IG图文自动搬运功能是什么:通过卖家的授权,可以帮助卖家自动将过去12个月的Instagram图文导入TikTok Shop,将其转换为挂车图文短视频并自动发布,能够高效触达更多消费者,带动店铺GMV增长。
3. 如何开通授权&自动搬运:官方将在提交授权后的72小时内为卖家同步外站图文内容,并将卖家过去的Instagram内容以挂车图文短视频的形式重新发布到卖家关联的TikTok账号上;
4. 支持的内容类型:Single Photos(单图)、Photo Carousels(多图轮播)、Mixed Carousels(混合轮播):部分支持,仅保留图片,视频部分移除。目前还不支持IG Video和Reels。








广东
03-25 周三






