不玩TTS,转战TTO?TikTok卖家的“新希望”?
引
言
深圳卖家表示,现在谁还玩儿TTS,都在玩TTO了,看似是一句玩笑话,但的确揭示了不少TikTok从业者正在真实进行的行动调整,众所周知,“TTS”实为TikTok Shop跨境电商缩写,而“TTO”是TikTok One的简称,看似仅一字之差,背后却可能代表着相差甚远的运营逻辑。然而,现阶段仍有许多商家对TTO的变现模式及其与TTS的核心差异缺乏清晰的认知。对此,本篇内容,TK观察想和大家拆解一下!
01
TikTok ONE(TTO):海外版星图
2025年3月,TikTok都迎来了哪些重磅大事?多数人首先想到的,可能是3月31日德意法三大欧洲站点的同步上线。然而在新站点热度席卷跨境圈的前夕,TikTok ONE也已于3月28日率先走向台前。
那么TikTok ONE究竟是什么?根据官方平台的介绍,TTO是TikTok官方打造的集成化达人营销平台。主要是协助商家解决经营中,包括多账号分开管理、效率低、数据杂乱;建联达人费时费力、匹配度不够精准;创意思路有限导致内容陷入瓶颈期;数据分析不够细致影响效果评估等各类难题。简单来说,TTO整合了原TTCM、创意中心以及部分达人工具,将商家原本分散在多平台进行的达人建联、数据分析、素材投放等环节聚集至统一平台实现“人、货、场、策”一体化运营闭环。

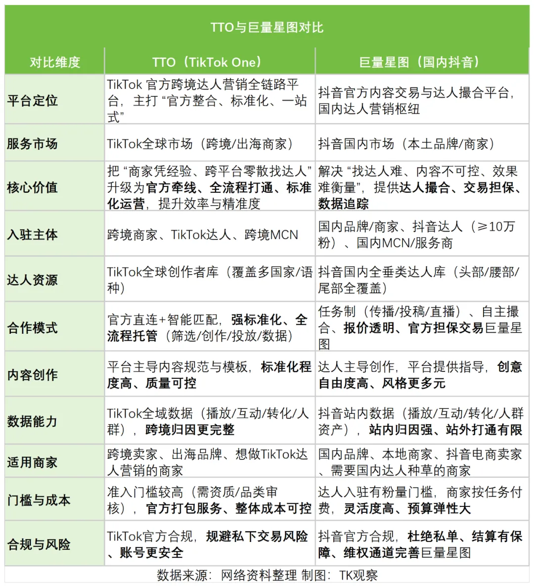
如果说TikTok是海外版的抖音,那TTO就是国内巨量星图的全球化升级版。同样是由TikTok/抖音官方打造的达人营销撮合平台,TTO与星图最大的区别在于后者“资历”更深,生态体系也更为成熟,完整覆盖了从品牌种草、内容转化到流量全域分发的全链路环节,实现了内容和流量的深度绑定。而TTO更聚焦于跨国协作以及全球化内容分发,不过因TTO平台仍在持续优化中,现阶段TTO更侧重于美区市场深耕。受美国市场用户对数据隐私敏感度更高,TTO针对美区也制定了更为严格的数据隐私监管体系。

在与电商的关系中,星图好比抖音电商的“上游”,承担种草与引流的作用。商家通过星图对接达人,由达人产出内容并分发至抖音,最终促成交易转化。而TTO与TTS的关系亦与此接近。虽在“外形”上容易被混淆,但二者实则分工明确,属于前后端的关系。
领拓出海的商家负责人suki和TK观察表示,很多商家更倾向于将TTS视为“卖货收割场所”,核心是通过订单直接实现变现。相比之下,TTO更侧重于前端营销,扮演“品牌经纪人”的角色,其承担的职责并非是直接卖货,而是完成品牌与达人的深度链接,通过内容合作进行品牌曝光和用户心智沉淀。随后再由“专业销售员”TTS承接流量,完成最终的交易转化。一个负责前端种草,一个负责后端收割,双方前后协作共同构成了完整的营销闭环。
02
TTO:品牌反内卷的“解药”
TikTok Shop作为典型的内容电商平台,商家更希望通过优质内容或者直播缩短用户消费决策链路,实现高效即时转化。在当前以外部达人带货为主TikTok美区,绝大多数商家主要依赖第三方达人建联工具、机构合作以及联盟达人匹配的方式,完成达人合作以及流量获取。在达人筛选以及沟通合作的全流程中,商家的核心目的始终聚焦在成交转化和快速变现。
然而随着美区市场逐渐走向成熟,单纯的卖货收割为导向的运营模式,或许无法适配平台长期发展方向以及商家利润空间的持续增长,本土化运营与品牌化路径也逐渐成为美区商家“心照不宣”的战略布局规划。且在美区外部环境趋于稳定后,品牌型商家也开始涌入市场,这类商家在运营前期关注的重心或许不再是即时收割,而是品牌价值和用户心智的培育。而在这一阶段,TTO的存在就像是“品牌价值孵化器”,为品牌出海助力。

TTO适配品牌型商家的核心优势在于可助力商家推进品牌心智沉淀。当前主要达人合作以带货为目的,这就导致多数内容广告感相对较高、营销痕迹明显;且美区以爆款驱动为主,80%的商家收益源自于爆款产品,内容创作也更多围绕爆款脚本框架拆解复制,长期发展容易陷入内容同质化、用户审美疲劳、流量效率递减的运营困境。相对而言,TTO平台可能更强调达人创作的自主性,在合作中给予达人更多的发挥空间,鼓励达人以更本土化、原生感、更贴近生活场景的内容与用户沟通,弱化硬广营销感,转而强化品牌价值传递。这种模式或许更易打动高度重视品质要求的高净值群体关注,帮助品牌建立深度的用户信任,以提升内容变现的长尾效应,并跳出价格战泥潭。
与此同时,TTO能够有效提升素材质量与投放ROI。据TK观察了解,现阶段TikTok美区头部达人单月建联达人规模超3000人,视频内容上千条,整体效率转化相对有限。
而TTO则相反,suki表示,领拓同时作为TikTok Shop商家,他们自有团队一来会筛选店铺后台的联盟达人进行合作实现收割,另一方面也会使用TTO,相当于为店铺中后期运营铺路。此前,商家想要获取本土化、原生感强的UGC内容,通常需要从INS等外部平台寻找拍摄或剪辑能力较为成熟的创作者。这类创作者主要依靠自身内容创意与粉丝影响力赚取服务费,但不一定深耕TikTok平台,或仅仅兼职运营TikTok。商家即使合作了这类创作者也只能用自有官方账户发布内容,难以借助达人自身流量效应实现有效曝光。而TTO的出现一定程度上替代了商家从外部寻找优质创作者的传统方式。其整合了部分具有优质内容创作能力,同时在TikTok拥有一定粉丝基础和内容影响力的达人,让商家可以直接对接合作。商家可借助达人账号影响力完成前期快速起量打品,以及后续顺势推出利润更高,面向高净值群体的产品,逐步建立品牌认知。

另一方面新商家前期快速起量最简洁有效的方式是铺量,铺达人数量来获取更多内容素材,以此为店铺GMV MAX画像学习以及自制内容团队创意完成前期量的积累。但核心问题是,自制内容发展到一定阶段会陷入“硬广瓶颈”,这类营销痕迹较重的内容生命周期有限,为此需要商家不断去扩数量、优化脚本,这种对整个GMV MAX消耗而言,其ROI相对较低。TTO在一定程度上可规避这类问题出现,带动ROI转化的提高。
且对于整体增量来说,TTO依托官方标准化流程体系更易降本增效。海外达人更偏随性自在,这就导致商家BD团队在达人寄样与审核过程中,面临诸多不可控情况,以至于存在一定的资源浪费。而TTO会对脚本、创作、发布等各个环节进行全流程审核,并搭配AI智能判别低质内容,可在发布前就对内容质量进行严格筛查,保证内容质量。相较于商家自主建联,TTO一定程度上减少了商家资源浪费比例,带动商家利润水平的提升。

用户认知和市场接受度始终处于不断优化升级的过程,这一动态规律也深刻反映在TikTok美区的成长历程中。彼时,TTS刚于美区上线时,海外消费者的即时消费意识尚未完全建立,需要平台投入市场教育资源;而如今上线仅一年的TTO也同样面临达人端认知和接受度不高的难题。当达人习惯在联盟广场和达人建联合作后,面对TTO这类新平台会产生本能排斥。一方面,他们会担心使用TTO的合作链接会被平台贴上“硬广”标签,最终影响自然流量的分发。另一方面,美区达人更偏随性创作,TTO一体化标准流程易被其看做约束条件,束缚他们的创作风格,但事实显然并非如此。
针对达人的偏“刻板化印象”,suki分享了他们团队的解决思路。他们团队在使用TTO发起合作时,会尽可能避免下达固定死板的脚本内容,而仅提出一个脚本框架、核心产品卖点、必要展示信息以作参考,尊重达人的创作习惯和风格。此外,也会叠加坑位费、服务费,或者其他激励政策提高达人合作意愿,配合达人接受新模式,产出更多优质内容。
从TTS到TTO,“S”和“O”的区别并非只是简单的字母替换,其背后反映的是TikTok电商生态在达人营销板块的优化和完善。“S(shop)”为商家交易转化的场所,是销售变现的终端;“O(one)”则代表着营销资源一站式整合,以O到S构建起一套从前端内容种草到后端交易转化的完整的营销闭环。随着TikTok电商生态逐渐走向成熟,精细化内容运营正在成为商家资质的“考核标准”,而TTO的出现像是平台向商家提供的“参考答案”,助力商家完成长期深耕或品牌化布局。若对标国内成熟运营的星图,TK观察有理由相信TTO将会是下一个“全球化的星图”。


引
言
深圳卖家表示,现在谁还玩儿TTS,都在玩TTO了,看似是一句玩笑话,但的确揭示了不少TikTok从业者正在真实进行的行动调整,众所周知,“TTS”实为TikTok Shop跨境电商缩写,而“TTO”是TikTok One的简称,看似仅一字之差,背后却可能代表着相差甚远的运营逻辑。然而,现阶段仍有许多商家对TTO的变现模式及其与TTS的核心差异缺乏清晰的认知。对此,本篇内容,TK观察想和大家拆解一下!
01
TikTok ONE(TTO):海外版星图
2025年3月,TikTok都迎来了哪些重磅大事?多数人首先想到的,可能是3月31日德意法三大欧洲站点的同步上线。然而在新站点热度席卷跨境圈的前夕,TikTok ONE也已于3月28日率先走向台前。
那么TikTok ONE究竟是什么?根据官方平台的介绍,TTO是TikTok官方打造的集成化达人营销平台。主要是协助商家解决经营中,包括多账号分开管理、效率低、数据杂乱;建联达人费时费力、匹配度不够精准;创意思路有限导致内容陷入瓶颈期;数据分析不够细致影响效果评估等各类难题。简单来说,TTO整合了原TTCM、创意中心以及部分达人工具,将商家原本分散在多平台进行的达人建联、数据分析、素材投放等环节聚集至统一平台实现“人、货、场、策”一体化运营闭环。

如果说TikTok是海外版的抖音,那TTO就是国内巨量星图的全球化升级版。同样是由TikTok/抖音官方打造的达人营销撮合平台,TTO与星图最大的区别在于后者“资历”更深,生态体系也更为成熟,完整覆盖了从品牌种草、内容转化到流量全域分发的全链路环节,实现了内容和流量的深度绑定。而TTO更聚焦于跨国协作以及全球化内容分发,不过因TTO平台仍在持续优化中,现阶段TTO更侧重于美区市场深耕。受美国市场用户对数据隐私敏感度更高,TTO针对美区也制定了更为严格的数据隐私监管体系。

在与电商的关系中,星图好比抖音电商的“上游”,承担种草与引流的作用。商家通过星图对接达人,由达人产出内容并分发至抖音,最终促成交易转化。而TTO与TTS的关系亦与此接近。虽在“外形”上容易被混淆,但二者实则分工明确,属于前后端的关系。
领拓出海的商家负责人suki和TK观察表示,很多商家更倾向于将TTS视为“卖货收割场所”,核心是通过订单直接实现变现。相比之下,TTO更侧重于前端营销,扮演“品牌经纪人”的角色,其承担的职责并非是直接卖货,而是完成品牌与达人的深度链接,通过内容合作进行品牌曝光和用户心智沉淀。随后再由“专业销售员”TTS承接流量,完成最终的交易转化。一个负责前端种草,一个负责后端收割,双方前后协作共同构成了完整的营销闭环。
02
TTO:品牌反内卷的“解药”
TikTok Shop作为典型的内容电商平台,商家更希望通过优质内容或者直播缩短用户消费决策链路,实现高效即时转化。在当前以外部达人带货为主TikTok美区,绝大多数商家主要依赖第三方达人建联工具、机构合作以及联盟达人匹配的方式,完成达人合作以及流量获取。在达人筛选以及沟通合作的全流程中,商家的核心目的始终聚焦在成交转化和快速变现。
然而随着美区市场逐渐走向成熟,单纯的卖货收割为导向的运营模式,或许无法适配平台长期发展方向以及商家利润空间的持续增长,本土化运营与品牌化路径也逐渐成为美区商家“心照不宣”的战略布局规划。且在美区外部环境趋于稳定后,品牌型商家也开始涌入市场,这类商家在运营前期关注的重心或许不再是即时收割,而是品牌价值和用户心智的培育。而在这一阶段,TTO的存在就像是“品牌价值孵化器”,为品牌出海助力。

TTO适配品牌型商家的核心优势在于可助力商家推进品牌心智沉淀。当前主要达人合作以带货为目的,这就导致多数内容广告感相对较高、营销痕迹明显;且美区以爆款驱动为主,80%的商家收益源自于爆款产品,内容创作也更多围绕爆款脚本框架拆解复制,长期发展容易陷入内容同质化、用户审美疲劳、流量效率递减的运营困境。相对而言,TTO平台可能更强调达人创作的自主性,在合作中给予达人更多的发挥空间,鼓励达人以更本土化、原生感、更贴近生活场景的内容与用户沟通,弱化硬广营销感,转而强化品牌价值传递。这种模式或许更易打动高度重视品质要求的高净值群体关注,帮助品牌建立深度的用户信任,以提升内容变现的长尾效应,并跳出价格战泥潭。
与此同时,TTO能够有效提升素材质量与投放ROI。据TK观察了解,现阶段TikTok美区头部达人单月建联达人规模超3000人,视频内容上千条,整体效率转化相对有限。
而TTO则相反,suki表示,领拓同时作为TikTok Shop商家,他们自有团队一来会筛选店铺后台的联盟达人进行合作实现收割,另一方面也会使用TTO,相当于为店铺中后期运营铺路。此前,商家想要获取本土化、原生感强的UGC内容,通常需要从INS等外部平台寻找拍摄或剪辑能力较为成熟的创作者。这类创作者主要依靠自身内容创意与粉丝影响力赚取服务费,但不一定深耕TikTok平台,或仅仅兼职运营TikTok。商家即使合作了这类创作者也只能用自有官方账户发布内容,难以借助达人自身流量效应实现有效曝光。而TTO的出现一定程度上替代了商家从外部寻找优质创作者的传统方式。其整合了部分具有优质内容创作能力,同时在TikTok拥有一定粉丝基础和内容影响力的达人,让商家可以直接对接合作。商家可借助达人账号影响力完成前期快速起量打品,以及后续顺势推出利润更高,面向高净值群体的产品,逐步建立品牌认知。

另一方面新商家前期快速起量最简洁有效的方式是铺量,铺达人数量来获取更多内容素材,以此为店铺GMV MAX画像学习以及自制内容团队创意完成前期量的积累。但核心问题是,自制内容发展到一定阶段会陷入“硬广瓶颈”,这类营销痕迹较重的内容生命周期有限,为此需要商家不断去扩数量、优化脚本,这种对整个GMV MAX消耗而言,其ROI相对较低。TTO在一定程度上可规避这类问题出现,带动ROI转化的提高。
且对于整体增量来说,TTO依托官方标准化流程体系更易降本增效。海外达人更偏随性自在,这就导致商家BD团队在达人寄样与审核过程中,面临诸多不可控情况,以至于存在一定的资源浪费。而TTO会对脚本、创作、发布等各个环节进行全流程审核,并搭配AI智能判别低质内容,可在发布前就对内容质量进行严格筛查,保证内容质量。相较于商家自主建联,TTO一定程度上减少了商家资源浪费比例,带动商家利润水平的提升。

用户认知和市场接受度始终处于不断优化升级的过程,这一动态规律也深刻反映在TikTok美区的成长历程中。彼时,TTS刚于美区上线时,海外消费者的即时消费意识尚未完全建立,需要平台投入市场教育资源;而如今上线仅一年的TTO也同样面临达人端认知和接受度不高的难题。当达人习惯在联盟广场和达人建联合作后,面对TTO这类新平台会产生本能排斥。一方面,他们会担心使用TTO的合作链接会被平台贴上“硬广”标签,最终影响自然流量的分发。另一方面,美区达人更偏随性创作,TTO一体化标准流程易被其看做约束条件,束缚他们的创作风格,但事实显然并非如此。
针对达人的偏“刻板化印象”,suki分享了他们团队的解决思路。他们团队在使用TTO发起合作时,会尽可能避免下达固定死板的脚本内容,而仅提出一个脚本框架、核心产品卖点、必要展示信息以作参考,尊重达人的创作习惯和风格。此外,也会叠加坑位费、服务费,或者其他激励政策提高达人合作意愿,配合达人接受新模式,产出更多优质内容。
从TTS到TTO,“S”和“O”的区别并非只是简单的字母替换,其背后反映的是TikTok电商生态在达人营销板块的优化和完善。“S(shop)”为商家交易转化的场所,是销售变现的终端;“O(one)”则代表着营销资源一站式整合,以O到S构建起一套从前端内容种草到后端交易转化的完整的营销闭环。随着TikTok电商生态逐渐走向成熟,精细化内容运营正在成为商家资质的“考核标准”,而TTO的出现像是平台向商家提供的“参考答案”,助力商家完成长期深耕或品牌化布局。若对标国内成熟运营的星图,TK观察有理由相信TTO将会是下一个“全球化的星图”。








其他
05-14 周四







