下一个增长点!洞察印尼市场:合规是成本,更是竞争力!
,选品到爆品全链路运营,抢先报名!
在全球化进程加速推进的当下,印度尼西亚这一东南亚新兴市场正吸引着越来越多中国企业的目光。凭借其庞大的人口规模、快速增长的消费能力和日益完善的数字基础设施,印尼已成为中国企业出海布局的重要战略要地。
最新统计数据显示,印尼全国人口总数已突破2.8亿大关,位居全球第四人口大国。市场分析预测,到2025年,印尼电子商务交易总额有望突破466亿美元,占据东南亚地区电商市场总规模的近50%。更值得关注的是,该国中产阶级队伍预计在2030年将达到1.4亿人,持续释放出巨大的消费潜力,为境外投资者提供了广阔的市场空间。

根据印度尼西亚银行(BI)发布的2025年1-7月数据显示,印尼电商交易量达到4.66亿笔,同比增长16.89%,环比增长6.64%。交易总金额为44.4万亿印尼盾,同比上升2.32%,环比增长6.41%。平均每笔订单金额约为5.79美元。这一数据表明,尽管交易活跃度显著提升,但客单价仍维持在较低水平,反映出当前市场以性价比商品为主流的消费特征。
印尼中央统计局(BPS)报告进一步指出,家庭消费支出是推动第二季度经济增长的主要动力,对GDP增长的贡献率高达5.12%,其中线上消费的转移效应功不可没。
●人口结构优势明显
作为东南亚人口最多的国家,印尼拥有近2.8亿的消费人群基础。全国智能手机用户数约1.8亿,互联网普及率达到80%,构成了坚实的数字化消费生态。尤为重要的是,该国30岁以下年轻人口占总人口的55%,这一群体对新事物接受度高、消费意愿强烈,成为电商渗透率提升的核心推动力。
●经济基本面持续向好
2024年,印尼国内生产总值(GDP)达到1.36万亿美元,同比增长5.03%。中产阶层规模以每年12%的速度扩张,居民可支配收入提高直接促进了消费升级。线上零售在社会消费品零售总额中的占比,已从2019年的5%大幅提升至2024年的18%,电商主渠道地位日益巩固。
●政策支持力度空前
印尼政府提出的"黄金印尼2045"远景规划,将数字经济发展置于国家战略核心位置。5G网络建设计划覆盖全国90%的城市区域。行业分析指出,未来五年印尼数字经济占GDP比重计划提升至18%,作为其中关键组成部分的电商产业,发展前景广阔。

自2025年起,印尼电商领域迎来一系列政策调整,标志着行业从高速增长阶段进入规范化发展新周期。
●产品资质要求日益严格
2025年8月,TikTok Shop印尼站宣布,要求涉及六大类资质的商家限期完成平台报备,内容包括SNI标准、清真认证、BPOM分销许可等。未按时提交的商品链接将被暂停展示。印尼药品食品监督管理局(BPOM)数据显示,目前已下架30.5万个不合规商品链接,其中未获分销许可的食品类商品占比超过55%。
作为全球穆斯林人口最多的国家,清真认证已成为重要市场准入条件。以往部分国际卖家因未提前办理该认证,错失了斋月等销售旺季的流量机会。
●税务合规监管同步升级
Shopee印尼站要求所有本地卖家在2025年8月底前更新公司营业场所活动识别号(NITKU)。信息不准确可能导致发票无效甚至税务稽查风险。
更为重要的是,印尼财政部新规要求电商平台对年营业额超过5亿印尼盾的卖家代扣代缴0.5%的所得税。这一政策与NITKU要求形成联动,旨在建立规范的电商税收征管体系。
●身份验证程序强化
2025年8月,Shopee印尼站对大量卖家启动新一轮KYC验证,要求重新提交营业执照、法人身份等材料。验证期限延长至9月,卖家需确保各项信息的一致性,以免店铺运营受限。

对于计划进入印尼市场的企业而言,建立完善的合规体系已成为必修课。以下四个关键步骤可帮助企业稳步推进:
第一步:完成公司注册
对多数外资企业而言,设立PT PMA(外资有限责任公司)是常用选择。该形式允许100%外资全资控股(限制类行业除外),且股东责任以出资额为限。

第二步:确保税务合规
在印尼,税务管理不仅关乎成本控制,更是企业稳健运营的基石。中资企业应树立"合规先行"理念,将其作为本地化发展的基本准则。
第三步:取得产品认证
印尼对进口商品实施严格的准入监管,尤其是食品、化妆品、药品、电子设备及医疗器械等关键品类。企业必须提前规划并取得相应许可,以下为核心认证要求:
•进口许可证(PI):针对受管制的特定商品(如二手设备、废料、钢铁、陶瓷、化妆品等),进口前必须申请并获得此许可证。
•检验报告(LS):规定品类(如钢铁、陶瓷、二手设备)在出口前,必须在原产国由印尼官方认可的第三方检验机构(如SUCOFINDO、SGS)进行检验,并出具合格报告。
•印尼国家标准认证(SNI):这是印尼的强制性产品标准认证,广泛适用于电器、儿童玩具、建材、汽车零部件等。
•印尼食品药品监督管理局认证(BPOM):所有食品、饮料、药品、化妆品及保健品都必须向BPOM机构申请注册或认证。
•清真认证(Halal):对于食品、化妆品、药品等可能被穆斯林消费者使用的产品,该认证已逐步转为强制性。
•安全、健康与环保符合声明(K3L):部分工业产品、化学品等需提供证明,确保其符合印尼在安全、健康及环境保护方面的法规标准。
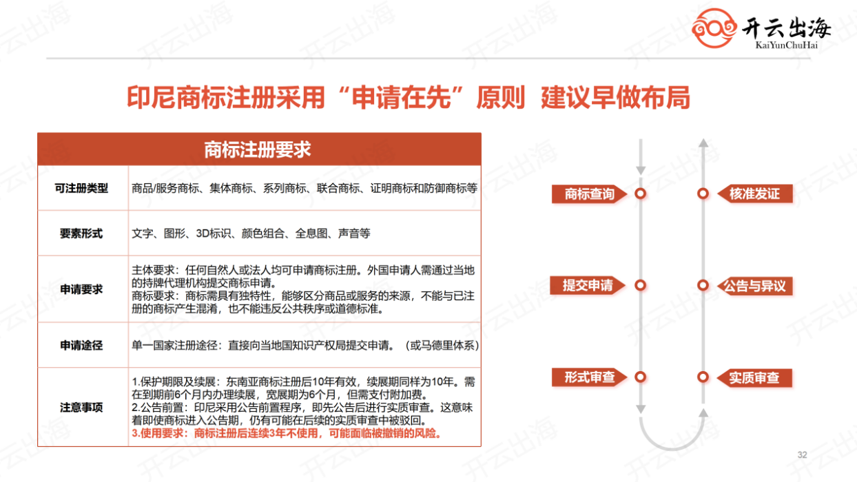
第四步:布局商标注册
印尼实行"申请在先"的商标注册原则,即先提交申请者享有优先权。计划在印尼建立品牌的企业应尽早完成商标布局,防范恶意抢注风险。
合规能力将成为核心竞争力
尽管合规门槛不断提高,但印尼电商市场的增长潜力依然巨大。统计预测显示,2025年至2029年间,印尼电商用户数将新增2600万,总用户数有望接近1亿人。
在当前"合规即流量"的新环境下,企业的生存与发展策略需从被动适应转向主动规划。那些能够将合规要求融入商业模式、提前进行本地化布局的企业,将在这片充满机遇的市场中获得可持续的增长动力。对于志在开拓印尼市场的中国企业而言,唯有将合规经营提升到战略高度,才能在这片蓝海市场中行稳致远。


在全球化进程加速推进的当下,印度尼西亚这一东南亚新兴市场正吸引着越来越多中国企业的目光。凭借其庞大的人口规模、快速增长的消费能力和日益完善的数字基础设施,印尼已成为中国企业出海布局的重要战略要地。
最新统计数据显示,印尼全国人口总数已突破2.8亿大关,位居全球第四人口大国。市场分析预测,到2025年,印尼电子商务交易总额有望突破466亿美元,占据东南亚地区电商市场总规模的近50%。更值得关注的是,该国中产阶级队伍预计在2030年将达到1.4亿人,持续释放出巨大的消费潜力,为境外投资者提供了广阔的市场空间。

根据印度尼西亚银行(BI)发布的2025年1-7月数据显示,印尼电商交易量达到4.66亿笔,同比增长16.89%,环比增长6.64%。交易总金额为44.4万亿印尼盾,同比上升2.32%,环比增长6.41%。平均每笔订单金额约为5.79美元。这一数据表明,尽管交易活跃度显著提升,但客单价仍维持在较低水平,反映出当前市场以性价比商品为主流的消费特征。
印尼中央统计局(BPS)报告进一步指出,家庭消费支出是推动第二季度经济增长的主要动力,对GDP增长的贡献率高达5.12%,其中线上消费的转移效应功不可没。
●人口结构优势明显
作为东南亚人口最多的国家,印尼拥有近2.8亿的消费人群基础。全国智能手机用户数约1.8亿,互联网普及率达到80%,构成了坚实的数字化消费生态。尤为重要的是,该国30岁以下年轻人口占总人口的55%,这一群体对新事物接受度高、消费意愿强烈,成为电商渗透率提升的核心推动力。
●经济基本面持续向好
2024年,印尼国内生产总值(GDP)达到1.36万亿美元,同比增长5.03%。中产阶层规模以每年12%的速度扩张,居民可支配收入提高直接促进了消费升级。线上零售在社会消费品零售总额中的占比,已从2019年的5%大幅提升至2024年的18%,电商主渠道地位日益巩固。
●政策支持力度空前
印尼政府提出的"黄金印尼2045"远景规划,将数字经济发展置于国家战略核心位置。5G网络建设计划覆盖全国90%的城市区域。行业分析指出,未来五年印尼数字经济占GDP比重计划提升至18%,作为其中关键组成部分的电商产业,发展前景广阔。

自2025年起,印尼电商领域迎来一系列政策调整,标志着行业从高速增长阶段进入规范化发展新周期。
●产品资质要求日益严格
2025年8月,TikTok Shop印尼站宣布,要求涉及六大类资质的商家限期完成平台报备,内容包括SNI标准、清真认证、BPOM分销许可等。未按时提交的商品链接将被暂停展示。印尼药品食品监督管理局(BPOM)数据显示,目前已下架30.5万个不合规商品链接,其中未获分销许可的食品类商品占比超过55%。
作为全球穆斯林人口最多的国家,清真认证已成为重要市场准入条件。以往部分国际卖家因未提前办理该认证,错失了斋月等销售旺季的流量机会。
●税务合规监管同步升级
Shopee印尼站要求所有本地卖家在2025年8月底前更新公司营业场所活动识别号(NITKU)。信息不准确可能导致发票无效甚至税务稽查风险。
更为重要的是,印尼财政部新规要求电商平台对年营业额超过5亿印尼盾的卖家代扣代缴0.5%的所得税。这一政策与NITKU要求形成联动,旨在建立规范的电商税收征管体系。
●身份验证程序强化
2025年8月,Shopee印尼站对大量卖家启动新一轮KYC验证,要求重新提交营业执照、法人身份等材料。验证期限延长至9月,卖家需确保各项信息的一致性,以免店铺运营受限。

对于计划进入印尼市场的企业而言,建立完善的合规体系已成为必修课。以下四个关键步骤可帮助企业稳步推进:
第一步:完成公司注册
对多数外资企业而言,设立PT PMA(外资有限责任公司)是常用选择。该形式允许100%外资全资控股(限制类行业除外),且股东责任以出资额为限。

第二步:确保税务合规
在印尼,税务管理不仅关乎成本控制,更是企业稳健运营的基石。中资企业应树立"合规先行"理念,将其作为本地化发展的基本准则。
第三步:取得产品认证
印尼对进口商品实施严格的准入监管,尤其是食品、化妆品、药品、电子设备及医疗器械等关键品类。企业必须提前规划并取得相应许可,以下为核心认证要求:
•进口许可证(PI):针对受管制的特定商品(如二手设备、废料、钢铁、陶瓷、化妆品等),进口前必须申请并获得此许可证。
•检验报告(LS):规定品类(如钢铁、陶瓷、二手设备)在出口前,必须在原产国由印尼官方认可的第三方检验机构(如SUCOFINDO、SGS)进行检验,并出具合格报告。
•印尼国家标准认证(SNI):这是印尼的强制性产品标准认证,广泛适用于电器、儿童玩具、建材、汽车零部件等。
•印尼食品药品监督管理局认证(BPOM):所有食品、饮料、药品、化妆品及保健品都必须向BPOM机构申请注册或认证。
•清真认证(Halal):对于食品、化妆品、药品等可能被穆斯林消费者使用的产品,该认证已逐步转为强制性。
•安全、健康与环保符合声明(K3L):部分工业产品、化学品等需提供证明,确保其符合印尼在安全、健康及环境保护方面的法规标准。
第四步:布局商标注册
印尼实行"申请在先"的商标注册原则,即先提交申请者享有优先权。计划在印尼建立品牌的企业应尽早完成商标布局,防范恶意抢注风险。
合规能力将成为核心竞争力
尽管合规门槛不断提高,但印尼电商市场的增长潜力依然巨大。统计预测显示,2025年至2029年间,印尼电商用户数将新增2600万,总用户数有望接近1亿人。
在当前"合规即流量"的新环境下,企业的生存与发展策略需从被动适应转向主动规划。那些能够将合规要求融入商业模式、提前进行本地化布局的企业,将在这片充满机遇的市场中获得可持续的增长动力。对于志在开拓印尼市场的中国企业而言,唯有将合规经营提升到战略高度,才能在这片蓝海市场中行稳致远。








其他
04-16 周四







