菲律宾电商合规元年!抢占千亿电商市场,跨境卖家必备合规攻略
2025年,可以说是菲律宾电商史上的分水岭。
6月20日,菲律宾《互联网交易法》(ITA)结束18个月过渡期正式全面实施,标志着菲律宾电商监管进入全新阶段。
与此同时,菲律宾贸易和工业部(DTI)强制推行卖家注册“电子商务信任标志”(Trustmark),尽管在卖家反馈下已延长至12月31日,但是数据显示截至9月19日,已有10057家企业提交申请,TikTok Shop、Shopee和Lazada等主流平台纷纷向卖家发出注册通知与操作指南。
种种趋势背后,菲律宾的电商市场在法规的指引下正从“野蛮生长”转向“精耕细作”,合规不再是成本,而是竞争力。
今年6月正式生效的《互联网交易法案》(ITA)是菲律宾电商立法的重要里程碑,也使菲律宾在东南亚电商合规转型中走在前列。
该法案适用于所有涉及菲律宾市场的B2B和B2C电子商务交易,无论商品或服务为实体或数字形式。其最具特色的“长臂管辖权”规定,只要交易一方位于菲律宾境内,或电商主体与菲律宾市场存在“最低限度联系”,即受该法律约束。
ITA法案核心要求体现在三个方面:
l 信息披露透明化:需完整公示卖家信息及商品详情;
l 监管协作机制:DTI作为主管机构可直接要求平台下架违规商品,平台若未及时处理将承担连带责任;
l 特殊品类持证经营:销售药品、食品、酒精饮品、消费电子、宠物食品等监管类商品,需具备相应经营许可证。
菲律宾贸易部长克里斯蒂娜·罗克强调,该法案旨在保障消费者权益,同时保护本土中小企业免受不公平竞争。违规者可能面临商品下架、调查乃至法律追责。
此外,作为ITA法案的具体落实项目,电子商务信任标志(Trustmark)强制实施,成为验证商家产品与服务符合菲律宾国家标准和电商规范的重要工具。
尽管合规要求日益严格,菲律宾电商市场的增长潜力依然不容小觑。
作为东南亚第二人口大国,菲律宾拥有1.1亿人口,其中68%的居民年龄在35岁以下。这些年轻消费者不仅是消费主力,更是社交媒体深度用户,日均使用时长超4小时,位居全球前五,为电商营销提供了天然流量沃土。
Statista数据显示,截至2024年,菲律宾互联网用户比例已达89%,预计到2029年将提升至98%。英语的官方语言地位,也为国际卖家降低了市场进入的语言门槛。
随着菲律宾经济发展,菲律宾人均GDP突破4000美元,中产阶级持续扩张,消费能力提升推动电商客单价年均增长15%,为中高端产品开辟了广阔空间。
此外数字基建完善为电商发展提供坚实支撑,GCash等电子支付工具用户规模超6000万,电子支付占比达40%;Shopee等平台通过自建或合作物流网络,在马尼拉等重点城市实现次日达。
值得一提的是,菲律宾政府也在持续推出电商利好政策,例如克拉克自由港区企业享受5%综合税率优惠,跨境电商出口增值税豁免,马尼拉港保税仓设备进口关税全免。
市场研究数据显示,2024年菲律宾电商市场规模约245亿美元,未来几年将保持14%的年均增长率,到2033年有望突破750亿美元。消费电子配件、时尚服饰、家居用品、母婴产品及美妆个护等品类需求尤为旺盛。
从合规角度来看,菲律宾电商需要注意的主要有以下四个层面。
第一,电商准入层面,公司注册(DTI/SEC)是基础。
所有在菲律宾电商平台经营的卖家都必须提供注册的贸易或企业证书(DTI/SEC证书),独资经营者还需提交政府签发的个人身份证明。
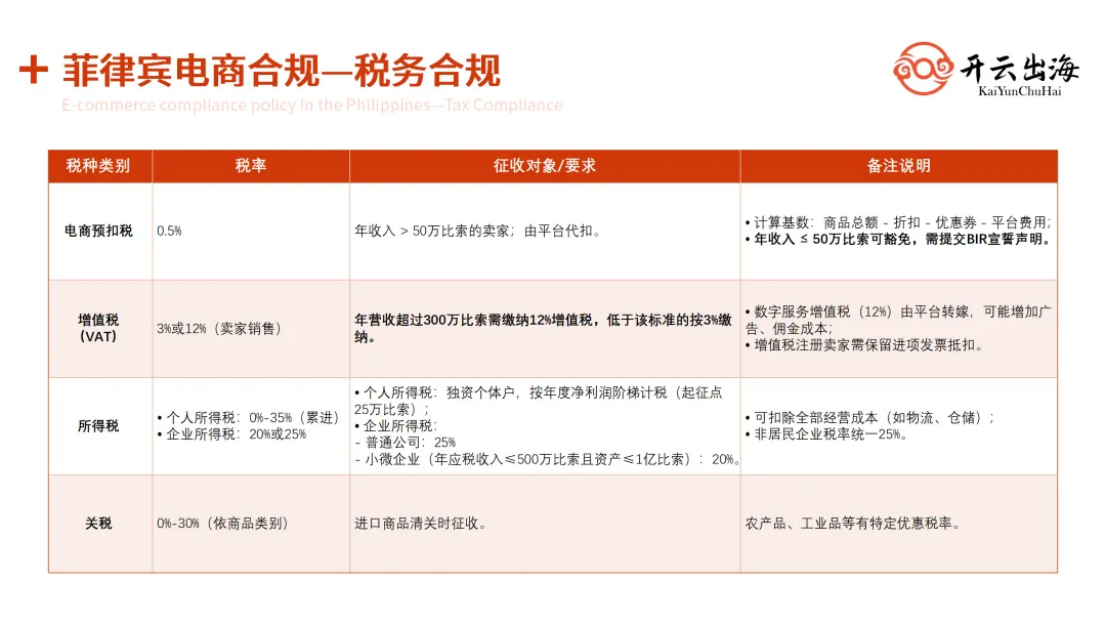
第二,税务合规也不容忽视。
菲律宾税务局(BIR)已发布新税收条例,要求本土电商卖家必须按店铺销售总额的0.5%缴纳可抵扣预扣税,并且所有卖家都必须在BIR完成注册登记。
增值税根据年营业额按3%或12%税率征收;所得税分个人与企业两类,个体工商户适用0-35%累进税率,企业所得税按资产规模征收20%或25%。
第三,产品认证是关键环节。
根据不同产品类别,卖家可能需要获得以下认证:,
l PS认证(菲律宾标准认证):适用于电子电器产品、建筑材料等。
l ICC认证(进口商品清关):针对进口商品的批次性强制认证,是清关的必备文件。
l FDA认证:针对食品、药品、化妆品和医疗器械等。卖家需要取得FDA的临时运营许可(LTO)和产品注册证(CPR/CPN)。
l BAI认证:由菲律宾农业部动物产业局监管,主要针对动物及相关产品,如动物源性食品、动物药品等。
第四则是商标注册与知识产权保护。
在菲律宾进行商标注册是维护品牌权益的关键。菲律宾商标注册遵循“申请在先”原则,即先提交申请的主体优先获得商标权利。
菲律宾还有一项特殊要求“商标使用宣誓”。商标所有人应当在注册后第3年、第5年以及每次续展时提交使用宣誓和证据。菲律宾知识产权局(IPOPHL)还设立了驰名商标申报的单方程序,为品牌提供更强保护。
▽
随着ITA法案的全面实施和信任标志的推行,合规经营已成为每一个想要长期深耕菲律宾市场的卖家的必然选择。
面对这一变化,卖家应积极主动适应新规,将合规视为市场准入的“敲门砖”和品牌信誉的“护城河”,才能在菲律宾这个千亿级市场的竞争中脱颖而出。


2025年,可以说是菲律宾电商史上的分水岭。
6月20日,菲律宾《互联网交易法》(ITA)结束18个月过渡期正式全面实施,标志着菲律宾电商监管进入全新阶段。
与此同时,菲律宾贸易和工业部(DTI)强制推行卖家注册“电子商务信任标志”(Trustmark),尽管在卖家反馈下已延长至12月31日,但是数据显示截至9月19日,已有10057家企业提交申请,TikTok Shop、Shopee和Lazada等主流平台纷纷向卖家发出注册通知与操作指南。
种种趋势背后,菲律宾的电商市场在法规的指引下正从“野蛮生长”转向“精耕细作”,合规不再是成本,而是竞争力。
今年6月正式生效的《互联网交易法案》(ITA)是菲律宾电商立法的重要里程碑,也使菲律宾在东南亚电商合规转型中走在前列。
该法案适用于所有涉及菲律宾市场的B2B和B2C电子商务交易,无论商品或服务为实体或数字形式。其最具特色的“长臂管辖权”规定,只要交易一方位于菲律宾境内,或电商主体与菲律宾市场存在“最低限度联系”,即受该法律约束。
ITA法案核心要求体现在三个方面:
l 信息披露透明化:需完整公示卖家信息及商品详情;
l 监管协作机制:DTI作为主管机构可直接要求平台下架违规商品,平台若未及时处理将承担连带责任;
l 特殊品类持证经营:销售药品、食品、酒精饮品、消费电子、宠物食品等监管类商品,需具备相应经营许可证。
菲律宾贸易部长克里斯蒂娜·罗克强调,该法案旨在保障消费者权益,同时保护本土中小企业免受不公平竞争。违规者可能面临商品下架、调查乃至法律追责。
此外,作为ITA法案的具体落实项目,电子商务信任标志(Trustmark)强制实施,成为验证商家产品与服务符合菲律宾国家标准和电商规范的重要工具。
尽管合规要求日益严格,菲律宾电商市场的增长潜力依然不容小觑。
作为东南亚第二人口大国,菲律宾拥有1.1亿人口,其中68%的居民年龄在35岁以下。这些年轻消费者不仅是消费主力,更是社交媒体深度用户,日均使用时长超4小时,位居全球前五,为电商营销提供了天然流量沃土。
Statista数据显示,截至2024年,菲律宾互联网用户比例已达89%,预计到2029年将提升至98%。英语的官方语言地位,也为国际卖家降低了市场进入的语言门槛。
随着菲律宾经济发展,菲律宾人均GDP突破4000美元,中产阶级持续扩张,消费能力提升推动电商客单价年均增长15%,为中高端产品开辟了广阔空间。
此外数字基建完善为电商发展提供坚实支撑,GCash等电子支付工具用户规模超6000万,电子支付占比达40%;Shopee等平台通过自建或合作物流网络,在马尼拉等重点城市实现次日达。
值得一提的是,菲律宾政府也在持续推出电商利好政策,例如克拉克自由港区企业享受5%综合税率优惠,跨境电商出口增值税豁免,马尼拉港保税仓设备进口关税全免。
市场研究数据显示,2024年菲律宾电商市场规模约245亿美元,未来几年将保持14%的年均增长率,到2033年有望突破750亿美元。消费电子配件、时尚服饰、家居用品、母婴产品及美妆个护等品类需求尤为旺盛。
从合规角度来看,菲律宾电商需要注意的主要有以下四个层面。
第一,电商准入层面,公司注册(DTI/SEC)是基础。
所有在菲律宾电商平台经营的卖家都必须提供注册的贸易或企业证书(DTI/SEC证书),独资经营者还需提交政府签发的个人身份证明。
第二,税务合规也不容忽视。
菲律宾税务局(BIR)已发布新税收条例,要求本土电商卖家必须按店铺销售总额的0.5%缴纳可抵扣预扣税,并且所有卖家都必须在BIR完成注册登记。
增值税根据年营业额按3%或12%税率征收;所得税分个人与企业两类,个体工商户适用0-35%累进税率,企业所得税按资产规模征收20%或25%。
第三,产品认证是关键环节。
根据不同产品类别,卖家可能需要获得以下认证:,
l PS认证(菲律宾标准认证):适用于电子电器产品、建筑材料等。
l ICC认证(进口商品清关):针对进口商品的批次性强制认证,是清关的必备文件。
l FDA认证:针对食品、药品、化妆品和医疗器械等。卖家需要取得FDA的临时运营许可(LTO)和产品注册证(CPR/CPN)。
l BAI认证:由菲律宾农业部动物产业局监管,主要针对动物及相关产品,如动物源性食品、动物药品等。
第四则是商标注册与知识产权保护。
在菲律宾进行商标注册是维护品牌权益的关键。菲律宾商标注册遵循“申请在先”原则,即先提交申请的主体优先获得商标权利。
菲律宾还有一项特殊要求“商标使用宣誓”。商标所有人应当在注册后第3年、第5年以及每次续展时提交使用宣誓和证据。菲律宾知识产权局(IPOPHL)还设立了驰名商标申报的单方程序,为品牌提供更强保护。
▽
随着ITA法案的全面实施和信任标志的推行,合规经营已成为每一个想要长期深耕菲律宾市场的卖家的必然选择。
面对这一变化,卖家应积极主动适应新规,将合规视为市场准入的“敲门砖”和品牌信誉的“护城河”,才能在菲律宾这个千亿级市场的竞争中脱颖而出。








其他
05-14 周四







