跨境电商告别2024:抢卖家、攻城池、在关税上走钢丝
,选品到爆品全链路运营,抢先报名!
中国不再是世界工厂,世界是中国的市场。
这一年,跨境电商平台对中国产业带商家的争夺愈发激烈。Temu、Shein、TikTok Shop 等平台加大了对产业带商家的争夺力度,亚马逊、沃尔玛等国际巨头也开始重视中国商家,试图吸引更多中国卖家入驻。凭借着成熟的供应链和高效的生产力,中国卖家已经成为全球电商市场不可忽视的重要力量。
然而,随着越来越多的商家涌入,市场竞争日益激烈,价格战和成本上涨的压力也让许多卖家的利润空间被大幅压缩。争取在红海市场中实现利润最大化,同时把握新兴蓝海市场的机会,将成为突破发展瓶颈、推动利润增长的关键所在。
这一年,中国跨境电商平台在全球市场的扩张进一步加速,逐渐推动全球电商竞争格局的变化。从销售额来看,2024 年,Temu 在美国市场的销售额为 200亿-250 亿美元,排名第三,已经超越沃尔玛,仅次于亚马逊和 eBay。
然而,这场全球化的扩张并非一帆风顺,市场竞争加剧、监管政策收紧,都为中国跨境电商的未来增添了不确定性。在这场全球化的浪潮中,如何应对监管趋严、成本上升等挑战,以及如何把握新兴市场和品牌化机遇,已经成为中国跨境电商平台和卖家必须共同面对的重大课题。
聚焦产业带,争夺中国卖家
2024 年,是中国卖家被各大跨境电商平台疯抢的一年。
2 月,亚马逊在向美国证券交易委员会提交的年度 10-K 表格中,首次承认了中国卖家在平台的重要地位,并称其“相当可观”。根据 Marketplace Pulse 的研究,中国卖家现在占亚马逊顶级卖家的 50% 以上,美国卖家约占 45%,其余卖家在英国、加拿大或其他国家。

沃尔玛电商平台上的中国卖家也在持续增加,从一年前占活跃卖家的 20% 增长至 30%。

中国卖家持续增长背后,是跨境电商平台对中国卖家越来越重视,开始大力招商。
亚马逊开始重新评估中国作为海外销售货源地的地位,其中国副总裁 5 月份对媒体表示:“2024 年,我们将为数千名卖家举办数十场活动。”过去一年,亚马逊在微信官方账号努力招募卖家,几乎每天都会为考虑上架产品的人举办现场研讨会。
沃尔玛 2 月推出了卖家中心中文版,并开始允许卖家用中文提交支持案例;3 月,在深圳举办了首届卖家峰会;6 月则在杭州、上海、泉州、厦门、武汉、广州、苏州、郑州、成都、义乌等十座城市启动“逐浪 10 城”2024 线下城市巡回招商活动,与当地跨境卖家面对面交流,解读分享入驻、运营、物流等平台政策规则。
同样,中国跨境电商平台去年也在大力招商,主要瞄准产业带商家。
初期,Temu 前后派出多位一二级主管带队,成立多个招商小组,组建近一千人的招商队伍,采取赛马机制不分类目、不限品类竞争招商。10 月,Temu 又进行组织架构调整,将招商组和买手组合并为类目运营,并按商品品类重新划分为十余个小组,此次调整从赛马招商走向类目精细化管理,以提高招商转化率。
TikTok Shop 去年 2 月启动“产业带 100 计划”,计划 2024 年走进超 100 个产业带,助力商家打造超 10000 个全球爆品。同时,TikTok Shop则一直在放宽入驻门槛,最典型的是从最初要求有第三方电商平台运营经验,如今已经不再强制有过往在第三方电商平台的运营经验。
去年 6 月,Shein 在广东、福建、江苏、浙江、山东等制造业强省的 13 个城市、20 多个重点产业带进行近 20 场招商及合作,涵盖服饰、家电、家装、玩具、宠配等众多品类,预计一年在全国产业带举办超过 150 场招商活动。
同样,速卖通则推出“百亿补贴品牌出海”计划,商家可以用全托管或半托管 POP 的模式参与,“百亿补贴品牌出海”项目被称为速卖通 2024 年一号工程,招商对象包括跨境大卖、天猫品牌商家等。
产业带商家在经过国内电商的洗礼后,正在伴随跨境电商平台的扩张走向海外市场。
中国跨境电商平台
重塑全球电商格局
2024 年,出海四小龙发展更为迅猛,对全球电商市场环境和竞争格局造成了一定冲击。
拿黑五举例,由于 Temu 和 Shein 投入了大量在线营销资金,因此其他零售商和品牌在黑五的广告成本变高。在美国,Temu 竞标的付费搜索广告关键词包括“沃尔玛黑色星期五特卖”、“科而士黑色星期五”等;Shein 则对“沃尔玛服装”、“Zara 牛仔裤”、“Mango 连衣裙”等关键词进行了竞价。
从 2022 年 8 月到 2024 年 8 月,“沃尔玛服装”的每次点击费用增长了 16 倍。同时,“网上廉价服装”和“购物”等通用关键词的价格也迅速增高。这正与中国跨境电商平台在海外的快速扩张相吻合。
有数据进一步印证了这一趋势。2024 年,Temu 下载量环比增 69%,全球累计下载量近 9 亿次,登上了 40 多个国家移动应用下载总榜的首位,在全球电商应用下载榜以及增长榜上都荣获冠军。目前,Temu 已经超越 eBay 成为全球访问量第二大的电商网站。

TikTok 的崛起推动了美国社交电商的快速增长。eMarketer 数据显示,到 2024 年,美国的社交买家数量将超过 1 亿,TikTok Shop 于 2023 年 9 月在美国推出,成为 2024 年社交买家和销售额增长的最大贡献者。

根据视频电商数据分析公司 Tabcut.com 的统计,TikTok Shop 全球 GMV 达到了约 326 亿美元。其中,美国成为 TikTok Shop 最大的市场,GMV 达到约 90 亿美元;印度尼西亚是第二大市场,紧随其后的是泰国。

从销售额来看,2024 年,Temu 在美国市场的销售额为 200 亿-250 亿美元,排名第三,已经超越沃尔玛,仅次于亚马逊和 eBay,TikTok Shop 则排名第五。如果两家公司能在美国顺利运营,TEMU 有望在流量超过 eBay 后,在销售额方面也超越 eBay,而 TikTok Shop 则有望超越沃尔玛,两家公司在一步步改变美国电商市场竞争格局。

因此,国际电商平台纷纷作出相应动作,以应对中国跨境电商平台的崛起。
最典型的,为应对 Temu 低价电商的冲击,电商巨头亚马逊去年 11 月推出低价商城 Amazon Haul,目前是首批卖家内测阶段,2025 年将大规模招商。
《华尔街日报》援引知情人士的话称,亚马逊开始将 Shein 和 Temu 视为比沃尔玛等零售商更大的威胁。亚马逊 Haul 几乎全面对标 Temu,主打售价低于 20 美元、重量小于 1 磅的白牌商品,旨在吸引那些想要省钱并愿意等待更长时间的消费者。亚马逊 Haul 在黑色星期五期间因 50% 的折扣促销和应用主页的推荐而激增。

沃尔玛也更新了其沃尔玛跨境海运解决方案,开始提供从中国选定装货港到美国托管的沃尔玛配送服务(WFS) 设施的海运服务。
此外,为应对社交电商的冲击,2024 年,亚马逊向更多卖家开放了 Consult-a-Friend 的测试版,并增加了应用内、社交商务和共享功能“Inspire”。Consult-a-Friend 让亚马逊购物者能够向好友征求产品反馈,并直接在亚马逊应用中查看回复。
无论是广告成本提升、社交电商发展、还是开始重视中国卖家,均说明中国跨境电商平台正在改变全球电商市场。
超6成卖家利润下滑
如何破局红海、掘金蓝海?
2024 年,跨境电商卖家普遍面临成本上涨、价格战等压力,导致净利润增长遭遇瓶颈。
根据 AMZ123 的调查, 2024 年超六成卖家表示净利润较 2023 年有所下滑,其中 32% 的卖家净利润下滑幅度超过了 50%。此外,2024 年超五成跨境卖家的营收、利润均不及预期。从成本支出项来看,物流仓储费以及营销广告费的上涨是压缩卖家利润空间的主要原因。

海外市场中,东南亚、欧美是跨境商家的主战场,但伴随商家的涌入,逐渐面临红海竞争,反而,拉丁美洲、非洲等新兴市场正成为跨境商家新的掘金之地。
比如,不少在东南亚、欧美深耕多年的深圳跨境大卖,已经开始考察南非的物流与市场机会。
一位深耕非洲市场的跨境卖家说,一个多月前,一家国内物流公司的负责人来南非出差,他曾带领很多电商卖家进入巴西、墨西哥和东南亚市场,现在准备确认物流方案可行后,明年启动南非市场。
“东南亚市场在前几年确实非常赚钱,但现在市场竞争激烈,成本不断上升,导致利润缩水。因此,一些跨境商家开始考察非洲市场。” 相比之下,新兴市场流量大、竞争小、缺商品、缺商家,比如在南非做跨境电商,广告 ROI 平均高达 40 多倍,单次点击成本低至几毛钱至一两元。
拉美同样如此。根据 Statista 统计,2024-2029 年,预计电商销售额增长最快的五个国家,分别是土耳其、巴西、印度、墨西哥、俄罗斯。其中巴西、墨西哥均属于拉美。

对于跨境卖家而言,争取在红海市场中实现利润最大化,同时把握新兴蓝海市场的机会,将成为突破发展瓶颈、推动利润增长的关键所在。
面临监管挑战
不确定性增加
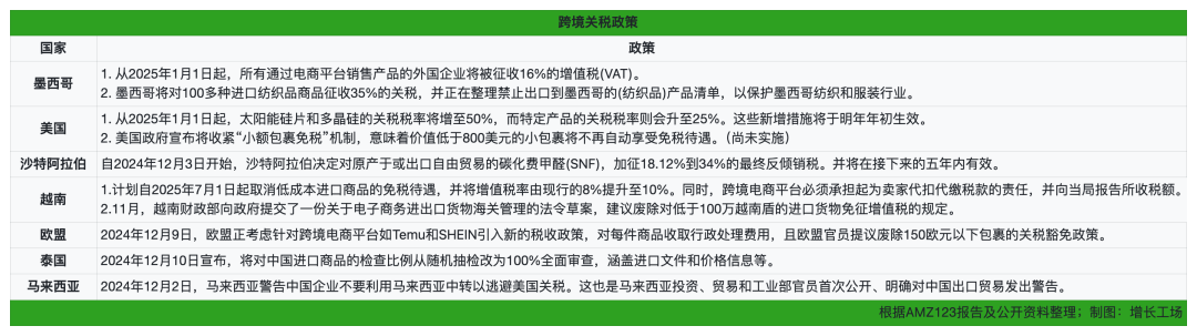
2024 年,中国跨境电商平台在多个国家面临监管挑战。
最受关注的莫过于,TikTok 在美国的运营。美国西部时间 19 日 9 时 30 分(北京时间 20 日 1 时 30 分)左右,TikTok 主动宣布停止服务后,在社交媒体平台 X 上发表声明称:正在恢复对美国用户的服务,并将与美国候任总统特朗普合作制定一项长期解决方案,让 TikTok 继续“留在美国”。
Temu 与 Shein 在越南的同样遇到了监管问题。12 月,Temu 和 Shein 在越南几乎同时被按下暂停键。目前,Temu 平台上的订单已经无法办理进入越南的海关清关手续。越南工贸部表示,在 Temu 获得所需批准之前,海关当局不会对通过该平台交易的货物进行清关。
越南官方在一份声明中表示,Temu 已提交注册申请,目前正在审查中,在该机构“完成注册程序”之前,Temu 的运营将暂时中止。至今,Temu 和 Shein 仍未恢复在越南的运营。
另外,随着全球贸易保护主义的加剧,越来越多的国家调整关税政策并实施更加严格的进出口管制。

关税政策的调整针对的正是中国跨境电商平台。
比如,在美国,申请豁免政策的货物数量,从 2015 财年的约 1.39 亿件增至 2023 年的超过 10 亿件。有美国官员指出,源自中国的在线零售商 Shein 和 Temu 是这一增长的关键因素;在欧洲,2023 年,有 20 亿件申报价值低于 150 欧元的包裹从境外进入欧盟,英国《金融时报》报道,欧盟计划瞄准中国在线零售商 Temu、Shein 和 AliExpress 的廉价进口产品。

对于跨境电商平台和商家来说,未来将面临越来越多的监管政策不确定性,尤其“小额豁免”关税政策的逐步取消,将对行业产生深远影响。这一变化可能导致运营成本上升和价格竞争力下降,进而影响中国跨境电商平台和商家在海外市场的竞争力。
然而,这也为中国跨境电商向供应链出海、产品出海和品牌出海转型提供了契机。未来,中国跨境电商的竞争优势将更多体现在供应链效率、产品创新和品牌价值等方面,而不再仅仅是价格优势。


中国不再是世界工厂,世界是中国的市场。
这一年,跨境电商平台对中国产业带商家的争夺愈发激烈。Temu、Shein、TikTok Shop 等平台加大了对产业带商家的争夺力度,亚马逊、沃尔玛等国际巨头也开始重视中国商家,试图吸引更多中国卖家入驻。凭借着成熟的供应链和高效的生产力,中国卖家已经成为全球电商市场不可忽视的重要力量。
然而,随着越来越多的商家涌入,市场竞争日益激烈,价格战和成本上涨的压力也让许多卖家的利润空间被大幅压缩。争取在红海市场中实现利润最大化,同时把握新兴蓝海市场的机会,将成为突破发展瓶颈、推动利润增长的关键所在。
这一年,中国跨境电商平台在全球市场的扩张进一步加速,逐渐推动全球电商竞争格局的变化。从销售额来看,2024 年,Temu 在美国市场的销售额为 200亿-250 亿美元,排名第三,已经超越沃尔玛,仅次于亚马逊和 eBay。
然而,这场全球化的扩张并非一帆风顺,市场竞争加剧、监管政策收紧,都为中国跨境电商的未来增添了不确定性。在这场全球化的浪潮中,如何应对监管趋严、成本上升等挑战,以及如何把握新兴市场和品牌化机遇,已经成为中国跨境电商平台和卖家必须共同面对的重大课题。
聚焦产业带,争夺中国卖家
2024 年,是中国卖家被各大跨境电商平台疯抢的一年。
2 月,亚马逊在向美国证券交易委员会提交的年度 10-K 表格中,首次承认了中国卖家在平台的重要地位,并称其“相当可观”。根据 Marketplace Pulse 的研究,中国卖家现在占亚马逊顶级卖家的 50% 以上,美国卖家约占 45%,其余卖家在英国、加拿大或其他国家。

沃尔玛电商平台上的中国卖家也在持续增加,从一年前占活跃卖家的 20% 增长至 30%。

中国卖家持续增长背后,是跨境电商平台对中国卖家越来越重视,开始大力招商。
亚马逊开始重新评估中国作为海外销售货源地的地位,其中国副总裁 5 月份对媒体表示:“2024 年,我们将为数千名卖家举办数十场活动。”过去一年,亚马逊在微信官方账号努力招募卖家,几乎每天都会为考虑上架产品的人举办现场研讨会。
沃尔玛 2 月推出了卖家中心中文版,并开始允许卖家用中文提交支持案例;3 月,在深圳举办了首届卖家峰会;6 月则在杭州、上海、泉州、厦门、武汉、广州、苏州、郑州、成都、义乌等十座城市启动“逐浪 10 城”2024 线下城市巡回招商活动,与当地跨境卖家面对面交流,解读分享入驻、运营、物流等平台政策规则。
同样,中国跨境电商平台去年也在大力招商,主要瞄准产业带商家。
初期,Temu 前后派出多位一二级主管带队,成立多个招商小组,组建近一千人的招商队伍,采取赛马机制不分类目、不限品类竞争招商。10 月,Temu 又进行组织架构调整,将招商组和买手组合并为类目运营,并按商品品类重新划分为十余个小组,此次调整从赛马招商走向类目精细化管理,以提高招商转化率。
TikTok Shop 去年 2 月启动“产业带 100 计划”,计划 2024 年走进超 100 个产业带,助力商家打造超 10000 个全球爆品。同时,TikTok Shop则一直在放宽入驻门槛,最典型的是从最初要求有第三方电商平台运营经验,如今已经不再强制有过往在第三方电商平台的运营经验。
去年 6 月,Shein 在广东、福建、江苏、浙江、山东等制造业强省的 13 个城市、20 多个重点产业带进行近 20 场招商及合作,涵盖服饰、家电、家装、玩具、宠配等众多品类,预计一年在全国产业带举办超过 150 场招商活动。
同样,速卖通则推出“百亿补贴品牌出海”计划,商家可以用全托管或半托管 POP 的模式参与,“百亿补贴品牌出海”项目被称为速卖通 2024 年一号工程,招商对象包括跨境大卖、天猫品牌商家等。
产业带商家在经过国内电商的洗礼后,正在伴随跨境电商平台的扩张走向海外市场。
中国跨境电商平台
重塑全球电商格局
2024 年,出海四小龙发展更为迅猛,对全球电商市场环境和竞争格局造成了一定冲击。
拿黑五举例,由于 Temu 和 Shein 投入了大量在线营销资金,因此其他零售商和品牌在黑五的广告成本变高。在美国,Temu 竞标的付费搜索广告关键词包括“沃尔玛黑色星期五特卖”、“科而士黑色星期五”等;Shein 则对“沃尔玛服装”、“Zara 牛仔裤”、“Mango 连衣裙”等关键词进行了竞价。
从 2022 年 8 月到 2024 年 8 月,“沃尔玛服装”的每次点击费用增长了 16 倍。同时,“网上廉价服装”和“购物”等通用关键词的价格也迅速增高。这正与中国跨境电商平台在海外的快速扩张相吻合。
有数据进一步印证了这一趋势。2024 年,Temu 下载量环比增 69%,全球累计下载量近 9 亿次,登上了 40 多个国家移动应用下载总榜的首位,在全球电商应用下载榜以及增长榜上都荣获冠军。目前,Temu 已经超越 eBay 成为全球访问量第二大的电商网站。

TikTok 的崛起推动了美国社交电商的快速增长。eMarketer 数据显示,到 2024 年,美国的社交买家数量将超过 1 亿,TikTok Shop 于 2023 年 9 月在美国推出,成为 2024 年社交买家和销售额增长的最大贡献者。

根据视频电商数据分析公司 Tabcut.com 的统计,TikTok Shop 全球 GMV 达到了约 326 亿美元。其中,美国成为 TikTok Shop 最大的市场,GMV 达到约 90 亿美元;印度尼西亚是第二大市场,紧随其后的是泰国。

从销售额来看,2024 年,Temu 在美国市场的销售额为 200 亿-250 亿美元,排名第三,已经超越沃尔玛,仅次于亚马逊和 eBay,TikTok Shop 则排名第五。如果两家公司能在美国顺利运营,TEMU 有望在流量超过 eBay 后,在销售额方面也超越 eBay,而 TikTok Shop 则有望超越沃尔玛,两家公司在一步步改变美国电商市场竞争格局。

因此,国际电商平台纷纷作出相应动作,以应对中国跨境电商平台的崛起。
最典型的,为应对 Temu 低价电商的冲击,电商巨头亚马逊去年 11 月推出低价商城 Amazon Haul,目前是首批卖家内测阶段,2025 年将大规模招商。
《华尔街日报》援引知情人士的话称,亚马逊开始将 Shein 和 Temu 视为比沃尔玛等零售商更大的威胁。亚马逊 Haul 几乎全面对标 Temu,主打售价低于 20 美元、重量小于 1 磅的白牌商品,旨在吸引那些想要省钱并愿意等待更长时间的消费者。亚马逊 Haul 在黑色星期五期间因 50% 的折扣促销和应用主页的推荐而激增。

沃尔玛也更新了其沃尔玛跨境海运解决方案,开始提供从中国选定装货港到美国托管的沃尔玛配送服务(WFS) 设施的海运服务。
此外,为应对社交电商的冲击,2024 年,亚马逊向更多卖家开放了 Consult-a-Friend 的测试版,并增加了应用内、社交商务和共享功能“Inspire”。Consult-a-Friend 让亚马逊购物者能够向好友征求产品反馈,并直接在亚马逊应用中查看回复。
无论是广告成本提升、社交电商发展、还是开始重视中国卖家,均说明中国跨境电商平台正在改变全球电商市场。
超6成卖家利润下滑
如何破局红海、掘金蓝海?
2024 年,跨境电商卖家普遍面临成本上涨、价格战等压力,导致净利润增长遭遇瓶颈。
根据 AMZ123 的调查, 2024 年超六成卖家表示净利润较 2023 年有所下滑,其中 32% 的卖家净利润下滑幅度超过了 50%。此外,2024 年超五成跨境卖家的营收、利润均不及预期。从成本支出项来看,物流仓储费以及营销广告费的上涨是压缩卖家利润空间的主要原因。

海外市场中,东南亚、欧美是跨境商家的主战场,但伴随商家的涌入,逐渐面临红海竞争,反而,拉丁美洲、非洲等新兴市场正成为跨境商家新的掘金之地。
比如,不少在东南亚、欧美深耕多年的深圳跨境大卖,已经开始考察南非的物流与市场机会。
一位深耕非洲市场的跨境卖家说,一个多月前,一家国内物流公司的负责人来南非出差,他曾带领很多电商卖家进入巴西、墨西哥和东南亚市场,现在准备确认物流方案可行后,明年启动南非市场。
“东南亚市场在前几年确实非常赚钱,但现在市场竞争激烈,成本不断上升,导致利润缩水。因此,一些跨境商家开始考察非洲市场。” 相比之下,新兴市场流量大、竞争小、缺商品、缺商家,比如在南非做跨境电商,广告 ROI 平均高达 40 多倍,单次点击成本低至几毛钱至一两元。
拉美同样如此。根据 Statista 统计,2024-2029 年,预计电商销售额增长最快的五个国家,分别是土耳其、巴西、印度、墨西哥、俄罗斯。其中巴西、墨西哥均属于拉美。

对于跨境卖家而言,争取在红海市场中实现利润最大化,同时把握新兴蓝海市场的机会,将成为突破发展瓶颈、推动利润增长的关键所在。
面临监管挑战
不确定性增加
2024 年,中国跨境电商平台在多个国家面临监管挑战。
最受关注的莫过于,TikTok 在美国的运营。美国西部时间 19 日 9 时 30 分(北京时间 20 日 1 时 30 分)左右,TikTok 主动宣布停止服务后,在社交媒体平台 X 上发表声明称:正在恢复对美国用户的服务,并将与美国候任总统特朗普合作制定一项长期解决方案,让 TikTok 继续“留在美国”。
Temu 与 Shein 在越南的同样遇到了监管问题。12 月,Temu 和 Shein 在越南几乎同时被按下暂停键。目前,Temu 平台上的订单已经无法办理进入越南的海关清关手续。越南工贸部表示,在 Temu 获得所需批准之前,海关当局不会对通过该平台交易的货物进行清关。
越南官方在一份声明中表示,Temu 已提交注册申请,目前正在审查中,在该机构“完成注册程序”之前,Temu 的运营将暂时中止。至今,Temu 和 Shein 仍未恢复在越南的运营。
另外,随着全球贸易保护主义的加剧,越来越多的国家调整关税政策并实施更加严格的进出口管制。

关税政策的调整针对的正是中国跨境电商平台。
比如,在美国,申请豁免政策的货物数量,从 2015 财年的约 1.39 亿件增至 2023 年的超过 10 亿件。有美国官员指出,源自中国的在线零售商 Shein 和 Temu 是这一增长的关键因素;在欧洲,2023 年,有 20 亿件申报价值低于 150 欧元的包裹从境外进入欧盟,英国《金融时报》报道,欧盟计划瞄准中国在线零售商 Temu、Shein 和 AliExpress 的廉价进口产品。

对于跨境电商平台和商家来说,未来将面临越来越多的监管政策不确定性,尤其“小额豁免”关税政策的逐步取消,将对行业产生深远影响。这一变化可能导致运营成本上升和价格竞争力下降,进而影响中国跨境电商平台和商家在海外市场的竞争力。
然而,这也为中国跨境电商向供应链出海、产品出海和品牌出海转型提供了契机。未来,中国跨境电商的竞争优势将更多体现在供应链效率、产品创新和品牌价值等方面,而不再仅仅是价格优势。








广东
04-10 周五







