美国海关重磅通知!双清包税时代终结
美国海关与边境保护局(CBP)近日发布重磅通知,计划于 2026 年 3 月 20 日正式废止“记录进口商”(IOR)编号,这一举措被视为对长期以来“双清包税”灰色操作模式的致命一击,标志着跨境电商物流行业将迎来前所未有的合规风暴。
1
IOR编号废止进入倒计时
根据 CBP 官方通知,自 2026 年 3 月 20 日东部时间凌晨 12 点 01 分起,所有新提交的申报单将面临史上最严格的审核标准。
CBP 明确指出,此次行动源于对 IOR 申报表中 CBP 表格 5106 所提交数据准确性担忧——大量申报存在信息不实、主体模糊等问题,严重干扰了海关对贸易真实性的核查能力。

IOR,全称是 Importer of Record,在美国,进口报关人(IOR)是正式负责进口货物的实体。进口报关人是进口申报的责任方,必须满足美国海关的要求,遵守海关法规,并处理所有必要的监管合规事宜。
”未在该表格上提供准确数据将导致已分配的 IOR 号码被拒绝,”通知中强调,”这包括所有未能提供真实、可验证信息的情况。”
2
5H查验风暴叠加冲击
此次 IOR 政策调整与近期持续升级的 5H 查验风暴将形成叠加效应。据业内数据显示,仅 2026 年 2 月,就有 3826 个中国出口货柜触发 5H 查验,占中国对美出口货柜总量的 9.6%,其中 3137 个柜子被强制退运,退运率高达 82%。
业内人士透露,部分头部货代被查扣货柜数量超过 400 个,涉及深圳、上海等多个主要出口口岸。“美国海关对 BOND 真实性的核查力度空前猛烈,昨天刚收到 3 位客户的相关通知,身边同行有的一下收到十几封,这波攻势确实让人猝不及防。”
而此次 CBP 严查进口商资质,意味着合规门槛将全面抬高。CBP 在通知中列出了维持 IOR 编号有效性的四大硬性要求:
1、更新完整的 CBPForm5106 表格,所有数据必须准确且可验证
2、IOR 本人有效的政府签发的带照片身份证件(如护照或驾照)
3、美国国税局(IRS)出具的EIN核实文件,包括 147C 函件、1040、941 等多种可接受文件类型
4、持证报关行与授权代理人之间的有效授权委托书
CBP 同时警告,可能要求在入境口岸进行现场核查或虚拟核查,以审核上述文件的真实性。

3
“双清包税”模式将被终结
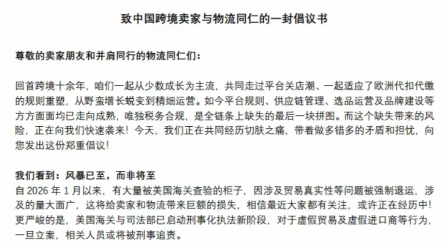
十家头部货代公司近日联合发布的《致中国跨境卖家与物流同仁的一封倡议书》指出,美国海关与司法部已进入刑事化执法新阶段,重点关注"贸易真实性"。

倡议书呼吁行业彻底告别依赖“双清包税”、模糊主体、赌概率通关的传统模式。
一位货代行业人士指出,事态已经很严峻。
“从今天开始做美国双清包税的,不管是整柜还是拼柜,陆陆续续的会退出市场。各美线清关行以及美线物流的关务一定要注意 CBP 的官方邮箱,它会批量发进口商验证的通知,进口商需要查收邮件并和海关视频,海关大楼亲自去验证身份,验证不了的你的 EIN 也就是进口商抬头会被海关关闭。海关最终的目的就是,打击虚假空壳的公司。”
4
如何应对?
面对即将到来的政策大限,行业正在紧急调整,据初海视野了解,目前主要包括一下措施:
1、办理美国 EIN 税号——成为合法 IOR 的基础门槛
2、购买专属 Bond——根据发货频率选择年度 Bond 或单次 Bond
3、单票单清——推动贸易链闭环,确保责任主体清晰化
4、完整单证留存——确保申报信息、货主身份与 Bond 信息高度一致
业内人士普遍认为,这场风波的核心争议在于新增成本该由谁承担。卖家担忧合规成本单向转嫁,而货代则在查验、退运、赔付的压力下强调需明确责任主体。
CBP 在通知中明确表示,自 2026 年 3 月 20 日起,将暂时作废所分配的 IOR 编号,直至收到足够信息足以确认 IOR 身份为止。
“美国海关此次从 5H 查验的执法升级到新规落地,表明其对跨境清关的合规要求持续加码,”一位行业人士指出,“合规已成为长期布局美国市场的生存底线,那些仍寄希望于灰色操作的企业将被无情淘汰。”
“过去之所以选择双清包税,并不是因为不懂风险,而是在流量成本高企、市场竞争加剧的现实下,不得不在价格与生存压力之间作出的选择,”一位资深卖家坦言。
距离政策生效仅剩 4 天,建议所有涉及对美出口的卖家立即核实相关文件是否准备充分,避免因政策突变导致货物滞留或退运。


美国海关与边境保护局(CBP)近日发布重磅通知,计划于 2026 年 3 月 20 日正式废止“记录进口商”(IOR)编号,这一举措被视为对长期以来“双清包税”灰色操作模式的致命一击,标志着跨境电商物流行业将迎来前所未有的合规风暴。
1
IOR编号废止进入倒计时
根据 CBP 官方通知,自 2026 年 3 月 20 日东部时间凌晨 12 点 01 分起,所有新提交的申报单将面临史上最严格的审核标准。
CBP 明确指出,此次行动源于对 IOR 申报表中 CBP 表格 5106 所提交数据准确性担忧——大量申报存在信息不实、主体模糊等问题,严重干扰了海关对贸易真实性的核查能力。

IOR,全称是 Importer of Record,在美国,进口报关人(IOR)是正式负责进口货物的实体。进口报关人是进口申报的责任方,必须满足美国海关的要求,遵守海关法规,并处理所有必要的监管合规事宜。
”未在该表格上提供准确数据将导致已分配的 IOR 号码被拒绝,”通知中强调,”这包括所有未能提供真实、可验证信息的情况。”
2
5H查验风暴叠加冲击
此次 IOR 政策调整与近期持续升级的 5H 查验风暴将形成叠加效应。据业内数据显示,仅 2026 年 2 月,就有 3826 个中国出口货柜触发 5H 查验,占中国对美出口货柜总量的 9.6%,其中 3137 个柜子被强制退运,退运率高达 82%。
业内人士透露,部分头部货代被查扣货柜数量超过 400 个,涉及深圳、上海等多个主要出口口岸。“美国海关对 BOND 真实性的核查力度空前猛烈,昨天刚收到 3 位客户的相关通知,身边同行有的一下收到十几封,这波攻势确实让人猝不及防。”
而此次 CBP 严查进口商资质,意味着合规门槛将全面抬高。CBP 在通知中列出了维持 IOR 编号有效性的四大硬性要求:
1、更新完整的 CBPForm5106 表格,所有数据必须准确且可验证
2、IOR 本人有效的政府签发的带照片身份证件(如护照或驾照)
3、美国国税局(IRS)出具的EIN核实文件,包括 147C 函件、1040、941 等多种可接受文件类型
4、持证报关行与授权代理人之间的有效授权委托书
CBP 同时警告,可能要求在入境口岸进行现场核查或虚拟核查,以审核上述文件的真实性。

3
“双清包税”模式将被终结
十家头部货代公司近日联合发布的《致中国跨境卖家与物流同仁的一封倡议书》指出,美国海关与司法部已进入刑事化执法新阶段,重点关注"贸易真实性"。

倡议书呼吁行业彻底告别依赖“双清包税”、模糊主体、赌概率通关的传统模式。
一位货代行业人士指出,事态已经很严峻。
“从今天开始做美国双清包税的,不管是整柜还是拼柜,陆陆续续的会退出市场。各美线清关行以及美线物流的关务一定要注意 CBP 的官方邮箱,它会批量发进口商验证的通知,进口商需要查收邮件并和海关视频,海关大楼亲自去验证身份,验证不了的你的 EIN 也就是进口商抬头会被海关关闭。海关最终的目的就是,打击虚假空壳的公司。”
4
如何应对?
面对即将到来的政策大限,行业正在紧急调整,据初海视野了解,目前主要包括一下措施:
1、办理美国 EIN 税号——成为合法 IOR 的基础门槛
2、购买专属 Bond——根据发货频率选择年度 Bond 或单次 Bond
3、单票单清——推动贸易链闭环,确保责任主体清晰化
4、完整单证留存——确保申报信息、货主身份与 Bond 信息高度一致
业内人士普遍认为,这场风波的核心争议在于新增成本该由谁承担。卖家担忧合规成本单向转嫁,而货代则在查验、退运、赔付的压力下强调需明确责任主体。
CBP 在通知中明确表示,自 2026 年 3 月 20 日起,将暂时作废所分配的 IOR 编号,直至收到足够信息足以确认 IOR 身份为止。
“美国海关此次从 5H 查验的执法升级到新规落地,表明其对跨境清关的合规要求持续加码,”一位行业人士指出,“合规已成为长期布局美国市场的生存底线,那些仍寄希望于灰色操作的企业将被无情淘汰。”
“过去之所以选择双清包税,并不是因为不懂风险,而是在流量成本高企、市场竞争加剧的现实下,不得不在价格与生存压力之间作出的选择,”一位资深卖家坦言。
距离政策生效仅剩 4 天,建议所有涉及对美出口的卖家立即核实相关文件是否准备充分,避免因政策突变导致货物滞留或退运。







广东
03-25 周三






